图书馆建设

图书馆建设

2025年06期
  • 收藏
收藏成功
微博 空间 微信
《图书馆建设》由黑龙江省图书馆学会和黑龙江省图书馆主办,黑龙江省文化厅主管。多年来,《图书馆建设》一直秉承“立足全省、面...     展开

类型

双月刊

类别

定价
促销信息
全年订阅更优惠!
¥57.00 ¥9.90
目录

圕苑大家谈

图书馆创新发展需要研究驱动
图书馆发展的历史,就是一部不断发现、创新、实践的历史。自古代藏书楼到近代公共图书馆,跨越现代物理图书馆,迈入数字图书馆时代,直至当下智能图书馆与智慧图书馆建设等,不断地超越既有界限、实现突破乃至颠覆传统。推动图书馆创新发展的力量多元而复杂,...

数字素养提升实践

基于元综合方法的智能时代数字素养关键影响 因素识别与模型构建
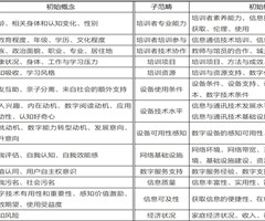
[摘要]在采用元综合方法系统整合44篇中英文文献的基础上,通过运用批判性解释综合方法以及excel和NVivo14 辅助编码完成范畴提炼与框架构建发现,数字素养影响因素的概念体系包含57个子范畴和23个范畴,其影响因素框架包含8个关键影响维...
面向新质生产力的新兴产业劳动者数字素养培 育体系构建
[摘要]新兴产业是促进新质生产力发展的关键驱动力,构建新兴产业劳动者的数字素养培育体系,有助于加速推进新质生产力成长。基于15家新兴产业领军企业的劳动者数字素养需求分析,借鉴国内外数字素养框架构建的新兴产业劳动者数字素养能力框架包含数字意识...
我国城市老年群体数字融入的障碍识别与解决路径
[摘要]通过梳理数字鸿沟、城市老年群体数字融入影响因素及对策的研究内容,采用半结构化访谈法与扎根理论识别27个初始概念和15个子范畴发现,我国城市老年群体数字融入障碍体现在个人层、家庭层、社区层、社会层、信息层及技术层6个维度。基于此,城市...

理论探索

我国信息资源管理学科研究赋能新质生产力发展面面观
[摘 要]选取2021—2024年信息资源管理领域CSSCI来源期刊的选题指南和国家社会科学基金立项名单(包括重大、重点、一般、青年及西部项目,分类为“图书馆、情报与文献学”)作为数据来源,基于学科整体视角,通过内容分析法和文献综述法进行提...
智能数据目录学:数字经济时代目录学的新方向
[摘要]面对保持扩张性和充分发挥致用性的目录学发展需求,在当下“数字经济”与“数据要素 × ”战略背景下,需要目录进行管理的数据资源愈加丰富,尤其是大数据管理需求促使“数据目录”这一概念不断成熟,这正是目录学打破局限的致用性,扩张...
2000年以来郑樵及其校讎学思想研究述评
[摘要]2000年以来,研究者们继续肯定了郑樵对于校学的开创之功,也对其不足进行了客观评价,且不仅将其与国内学人对比,还与国外学者对比。同时,在图书搜集及校书思想、类例思想、《通志·图谱略》《通志·金石略》、校讎学学术价...
我国政府开放数据隐私治理政策与文献的主题挖掘及演化分析
[摘要],利用内容分析法和LDA主题模型对我国政府开放数据隐私治理政策与文献进行分析可以发现,我国政府开放数据隐私治理政策与文献从时间维度上可以分为探索期、发展期和繁荣期,不同地区的政策在发文数量上存在差异,反映出中央与地方协同治理前景;当...

事业建设

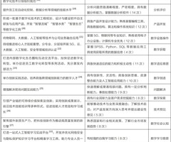
“人工智能+”赋能智慧图书馆建设:作用机制与实践构想
[摘要]“人工智能+”行动的开展,为智慧图书馆的发展提供了新契机。“人工智能 +, 具有跨界融合、创新驱动、高效智能、决策支持、持续学习、个性化服务等特征,通过丰富智慧图书馆的智能工具、促进智慧图书馆的服务创新、助力智慧图书馆的资源优化、推...
俄罗斯图书馆“记忆之场” 的多维构建
[摘要]2025年是苏联伟大卫国战争胜利80周年,俄罗斯举国上下以多种方式铭记历史、缅怀先烈,构成影响巨大且深远的“记忆之场”。作为构建纪念胜利80周年的“记忆之场”主体之一,俄罗斯图书馆基于坚实的制度保障大力开展纪念工作,多维构建的实践包...
本科教学评估背景下高校图书馆文献资源建设研究探析
[摘要]通过系统梳理不同阶段本科教学评估与高校图书馆文献资源建设的互动关系可以发现:水平评估阶段,因其“重数量、轻质量”的评估导向,使得学界开始进行规模导向下的批判性反思;合格评估阶段,因其更强调资源的深度优化及与学科专业的适配性、重视网络...
科技赋能文化遗产的数字活化:现状、挑战与策略
[摘要]文化遗产数字活化已逐步成为文化传承与产业发展的核心驱动力,文旅机构和场所构成了科技赋能文化遗产数字活化利用的核心舞台。通过对国内外行业现状的深度梳理,从“资源、体验、价值”3个维度可以发现,科技赋能文化遗产数字活化的实践现状为资源维...

服务研究

国际四大湾区高校知识产权信息服务比较研究
[摘要]选取国际四大湾区的25所高校,采用网络调查和文献调研法,从知识产权信息服务资源、服务机构、人力资源和服务内容方面,对比分析国际四大湾区高校知识产权信息服务现状可以发现,四大湾区高校知识产权信息资源丰富,但政策法规资源单一;信息服务机...
生成式人工智能驱动下图书馆信息检索服务模式的重构研究
[摘要]通过梳理图书馆信息检索服务发展阶段的演进发现,图书馆信息检索服务仍面临五个困境:元数据质量制约了检索效能,异构系统及跨模态资源的整合壁垒,深度检索服务的缺失,专业信息检索的高认知门槛,伪个性化服务的困境。生成式检索带来了信息检索范式...

信息素养与行为

公众档案素养评估量表构建及实证研究
[摘要]以研究团队前期构建的“公众档案素养能力指标体系”为基础形成初始量表,通过初测、再测和重测3轮问卷调查进行优化和修正,构建出信效度良好的公众档案素养评估量表,包含档案意识、档案知识、档案能力、档案行动4个维度、20个题项。利用此量表,...
国内外老年人信息实践研究追踪:主题、特征与启示
[摘要]在数智时代浪潮下,老年人的信息实践既牵涉个体对时代变迁的适应及融入现代社会的程度,亦紧密关联着代际关系的良性互动与社会和谐稳定。借助文献研究及内容分析法,系统梳理国内外近5年相关文献,挖掘老年人信息实践研究的聚焦主题,剖析其特征,反...
“网生一代”算法态度的影响因素研究
[摘要]通过开展用户深度访谈,采用扎根理论对访谈资料进行编码,挖掘“网生一代”对算法态度的影响因素与作用机制可以发现,信息需求是算法态度形成的驱动因素,感知有用、算法认知、感知边界、隐私担忧、外界环境是算法态度形成的影响因素,个人情绪的积极...
相关杂志
订阅全年后,您可享受以下权益
①该本杂志即日起至未来1年内所有更新电子版杂志的使用权限;
②赠送该杂志的部分往期的杂志的使用权限,有效期1年。

全年订购价格: ¥118.80

订阅全年
--%>

登录龙源期刊网

温馨提示:

1.点击网站右上角的“充值”按钮可以为您的账号充值

2.充值金额可以选择30,50,100或500元

3.充值成功后即可购买网站上的任意杂志或文章

还没有龙源账户? 立即注册

购买杂志

图书馆建设

杂志价格:¥9.90元

  • 微信扫码支付
  • 当前余额:100.00

购买杂志

图书馆建设

杂志价格:¥9.90元

  • 微信扫码支付
  • 当前余额:¥100.00

    去充值
monitor
客服机器人