注册帐号丨忘记密码?
1.点击网站首页右上角的“充值”按钮可以为您的帐号充值
2.可选择不同档位的充值金额,充值后按篇按本计费
3.充值成功后即可购买网站上的任意文章或杂志的电子版
4.购买后文章、杂志可在个人中心的订阅/零买找到
5.登陆后可阅读免费专区的精彩内容
打开文本图片集
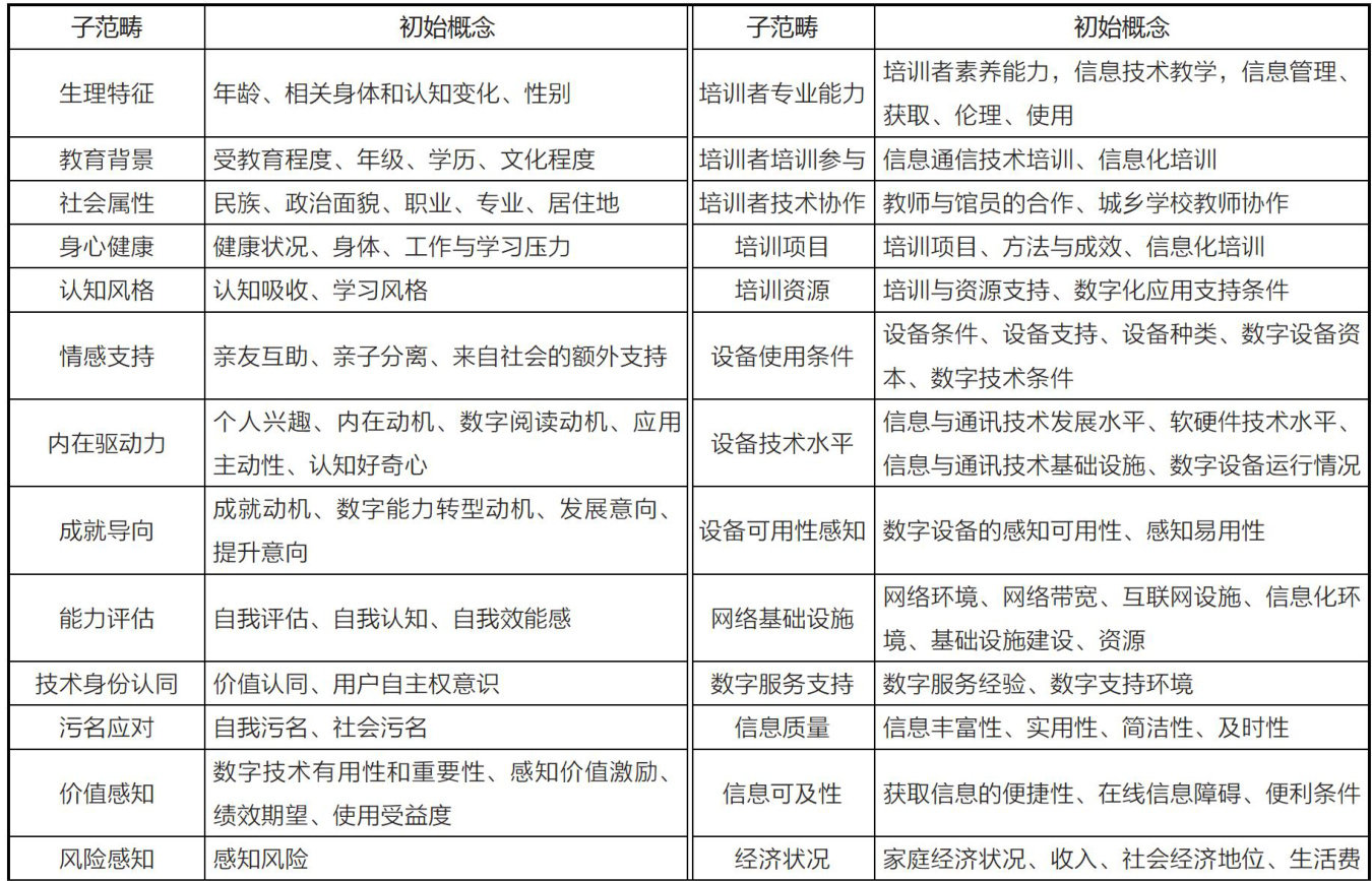
0引言
大数据与人工智能的深度融合,推动社会迈入以智能化为显著特征的新发展阶段。在推进中国式现代化与数字中国建设的进程中,人的现代化成为关键支撑,数字素养正是其核心内容[。联合国教科文组织发布的《数字素养全球框架》2认为数字素养不仅包括信息素养、媒介素养、计算思维等复合能力,还应重视个体的数字态度与动机。(剩余7669字)
登录龙源期刊网
购买文章
基于元综合方法的智能时代数字素养关键影响 因素识别与模型构建
文章价格:5.00元
当前余额:100.00
阅读
您目前是文章会员,阅读数共:0篇
剩余阅读数:0篇
阅读有效期:0001/1/1 0:00:00