注册帐号丨忘记密码?
1.点击网站首页右上角的“充值”按钮可以为您的帐号充值
2.可选择不同档位的充值金额,充值后按篇按本计费
3.充值成功后即可购买网站上的任意文章或杂志的电子版
4.购买后文章、杂志可在个人中心的订阅/零买找到
5.登陆后可阅读免费专区的精彩内容
打开文本图片集
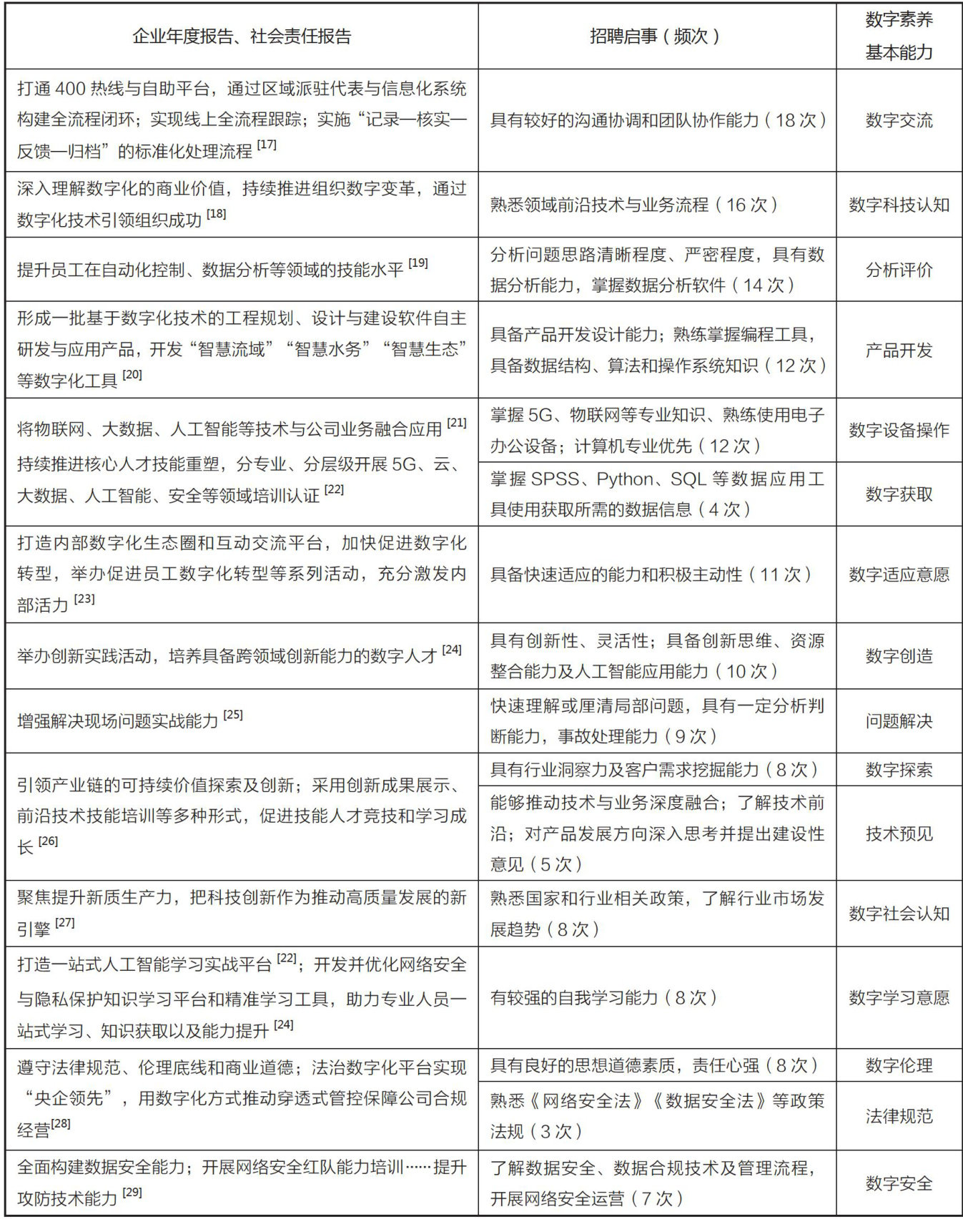
0引言
2023年9月,习近平总书记在黑龙江考察调研时提出了新质生产力这一重要论述。新质生产力是以科技创新为核心驱动力,具有高科技、高效能、高质量特征的,符合数智时代新发展理念的先进生产力质态[]。随着新一轮科技革命和产业革命的加速演进,数字经济与实体经济的深度融合不仅催生了智能制造、人工智能、工业互联网等战略性新兴产业,也使劳动者的数字素养成为决定新质生产力发展水平的关键变量[2]。(剩余6077字)
登录龙源期刊网
购买文章
面向新质生产力的新兴产业劳动者数字素养培 育体系构建
文章价格:5.00元
当前余额:100.00
阅读
您目前是文章会员,阅读数共:0篇
剩余阅读数:0篇
阅读有效期:0001/1/1 0:00:00