注册帐号丨忘记密码?
1.点击网站首页右上角的“充值”按钮可以为您的帐号充值
2.可选择不同档位的充值金额,充值后按篇按本计费
3.充值成功后即可购买网站上的任意文章或杂志的电子版
4.购买后文章、杂志可在个人中心的订阅/零买找到
5.登陆后可阅读免费专区的精彩内容
打开文本图片集
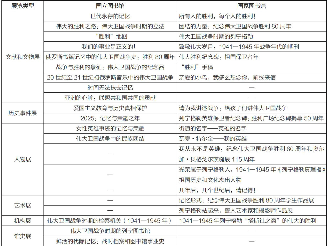
0引言
2025年是世界反法西斯战争胜利80周年,也是苏联伟大卫国战争胜利80周年(以下简称胜利80周年)。俄罗斯总统普京在主持会议时表示为了保护苏联伟大卫国战争胜利(以下简称伟大胜利)的不朽记忆,并使其成为代际间不断传承的象征,将2025年定为“祖国保卫者年”,并指出伟大胜利对于俄罗斯命运以及全体国民的品格和价值观而言具有重大意义,要求各部门负责人以最严肃的态度对待为纪念胜利80周年而计划的所有工作[。(剩余11670字)
登录龙源期刊网
购买文章
俄罗斯图书馆“记忆之场” 的多维构建
文章价格:6.00元
当前余额:100.00
阅读
您目前是文章会员,阅读数共:0篇
剩余阅读数:0篇
阅读有效期:0001/1/1 0:00:00