注册帐号丨忘记密码?
1.点击网站首页右上角的“充值”按钮可以为您的帐号充值
2.可选择不同档位的充值金额,充值后按篇按本计费
3.充值成功后即可购买网站上的任意文章或杂志的电子版
4.购买后文章、杂志可在个人中心的订阅/零买找到
5.登陆后可阅读免费专区的精彩内容
打开文本图片集
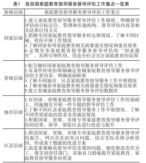
摘要:开展家庭教育指导服务的督导评估工作是推进家庭教育指导服务落实落细、形成长效化发展态势的必然要求和重要抓手。该文基于9省市113区县的调研发现,开展家庭教育指导服务专项督导评估的区县不足一成,评估内容零散,且95%以上的区县在实施工作中遇到困难。建设家庭教育指导服务督导评估体系需要充分重视督导评估的价值,对为什么督导评估、谁来督导评估、督导评估什么、如何督导评估等关键问题有深刻认识。(剩余13786字)
登录龙源期刊网
购买文章
我国家庭教育指导服务督导评估的现状、关键问题和实施建议
文章价格:6.00元
当前余额:100.00
阅读
您目前是文章会员,阅读数共:0篇
剩余阅读数:0篇
阅读有效期:0001/1/1 0:00:00