注册帐号丨忘记密码?
1.点击网站首页右上角的“充值”按钮可以为您的帐号充值
2.可选择不同档位的充值金额,充值后按篇按本计费
3.充值成功后即可购买网站上的任意文章或杂志的电子版
4.购买后文章、杂志可在个人中心的订阅/零买找到
5.登陆后可阅读免费专区的精彩内容
打开文本图片集
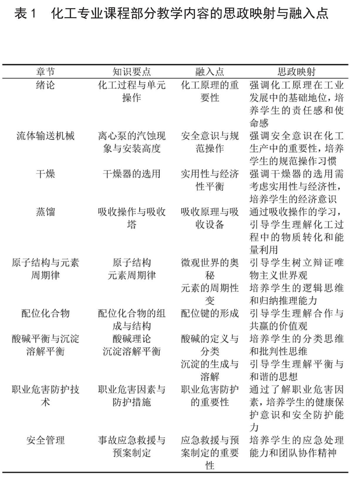
高等教育承担着培养德才兼备人才的重要使命。随着“立德树人”根本任务的全面推进,专业课程与思想政治教育的协同育人功能日益凸显。化学工程作为支撑国民经济发展的支柱产业之一,其课程体系中蕴含着丰富的思政教育资源。绿色化工理念中的生态文明观、工程伦理中的社会责任感、技术创新中的家国情怀等教育要素,与社会主义核心价值观高度契合,为培养具有正确价值导向的化工人才提供了天然载体。(剩余3867字)
登录龙源期刊网
购买文章
“立德树人”目标下普通高校化工课程思政质量提升路径
文章价格:4.00元
当前余额:100.00
阅读
您目前是文章会员,阅读数共:0篇
剩余阅读数:0篇
阅读有效期:0001/1/1 0:00:00