注册帐号丨忘记密码?
1.点击网站首页右上角的“充值”按钮可以为您的帐号充值
2.可选择不同档位的充值金额,充值后按篇按本计费
3.充值成功后即可购买网站上的任意文章或杂志的电子版
4.购买后文章、杂志可在个人中心的订阅/零买找到
5.登陆后可阅读免费专区的精彩内容
打开文本图片集
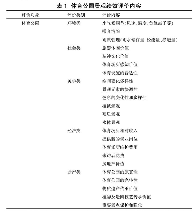
摘要:体育公园是以运动锻炼为重要元素,与自然生态相融合,具有体育健身、休闲娱乐、美化环境、防灾避险等多种功能的绿色公共场所,是城市绿地系统的重要组成部分。目前,景观绩效评价研究也广泛运用于城市公园。对体育公园进行评价,一方面度量其产生的实际效益,让大众了解体育公园的健康价值以及不足之处;另一方面完善我国对于城市中小型公园的景观评价体系。(剩余6116字)
登录龙源期刊网
购买文章
体育公园景观绩效评价初探
文章价格:5.00元
当前余额:100.00
阅读
您目前是文章会员,阅读数共:0篇
剩余阅读数:0篇
阅读有效期:0001/1/1 0:00:00