注册帐号丨忘记密码?
1.点击网站首页右上角的“充值”按钮可以为您的帐号充值
2.可选择不同档位的充值金额,充值后按篇按本计费
3.充值成功后即可购买网站上的任意文章或杂志的电子版
4.购买后文章、杂志可在个人中心的订阅/零买找到
5.登陆后可阅读免费专区的精彩内容
打开文本图片集
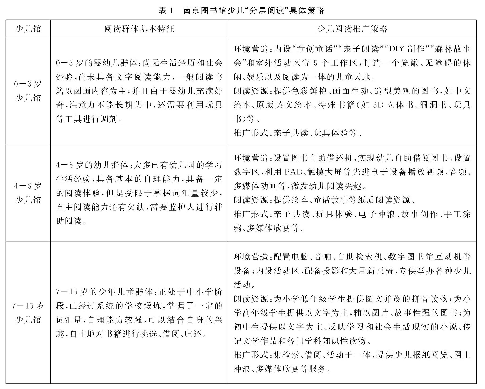
摘要:“双减”政策的出台,对公共图书馆少儿阅读推广服务的服务目标、服务模式、服务平台提出了更高要求。文章在阐述少儿阅读多元化需求特征的基础上,对教育“双减”政策下公共图书馆少儿阅读推广服务转型的现实困难进行了详细分析,提出“精细感知”“兴趣激活”“交互沟通”三条技术路线和“资源配置”“健全机制”“培育人才”三大保障措施。(剩余8695字)
登录龙源期刊网
购买文章
“双减”政策下公共图书馆少儿阅读推广服务转型研究
文章价格:5.00元
当前余额:100.00
阅读
您目前是文章会员,阅读数共:0篇
剩余阅读数:0篇
阅读有效期:0001/1/1 0:00:00