注册帐号丨忘记密码?
1.点击网站首页右上角的“充值”按钮可以为您的帐号充值
2.可选择不同档位的充值金额,充值后按篇按本计费
3.充值成功后即可购买网站上的任意文章或杂志的电子版
4.购买后文章、杂志可在个人中心的订阅/零买找到
5.登陆后可阅读免费专区的精彩内容
打开文本图片集
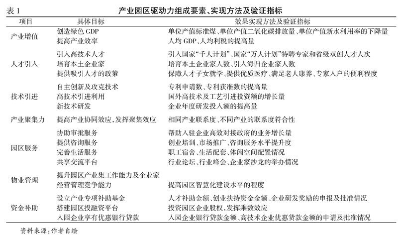
摘 要:从城市产业园区经济价值增长、产业园区活力保持、产业园区永续经营角度出发,分析促进产业园区入园企业价值增长、运营商企业收益增长、城市相关经济与社会价值提高的各类因素,判断各类因素在产业园区发展过程中的影响力与影响效果,以便产业园区在产业园区设计、建设、运营各阶段开展驱动力评价,为产业园区编制《产业园区驱动力评价报告》提供帮助,为业主决策提供参考依据。(剩余9075字)
登录龙源期刊网
购买文章
产业园区驱动力构建及其评价指标
文章价格:5.00元
当前余额:100.00
阅读
您目前是文章会员,阅读数共:0篇
剩余阅读数:0篇
阅读有效期:0001/1/1 0:00:00