注册帐号丨忘记密码?
1.点击网站首页右上角的“充值”按钮可以为您的帐号充值
2.可选择不同档位的充值金额,充值后按篇按本计费
3.充值成功后即可购买网站上的任意文章或杂志的电子版
4.购买后文章、杂志可在个人中心的订阅/零买找到
5.登陆后可阅读免费专区的精彩内容
打开文本图片集
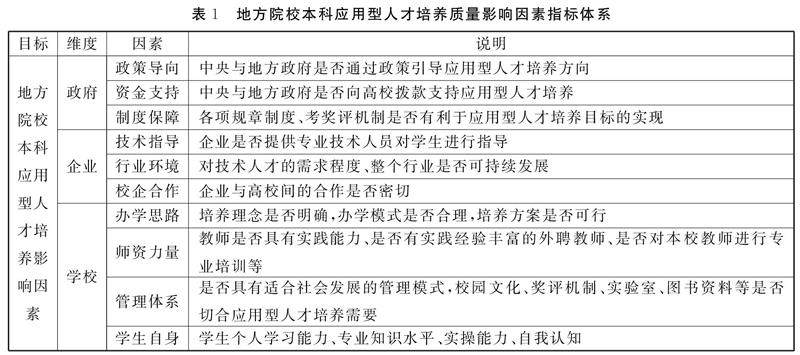
[摘 要]地方院校应用型人才培养质量直接影响地方经济发展水平。本文以“三螺旋”理论为基础,通过已有研究成果与当前地方院校现状结合,解读当前国家政策构建影响因素指标体系,使用AHP-DEMATEL方法探究当前影响地方院校本科应用型人才培养质量的关键因素。研究表明,政府层面的政策导向、资金支持、制度保障,产业层面的技术指导,学校层面的办学思路、师资力量等是影响本科应用型人才培养质量的主要因素。(剩余11744字)
登录龙源期刊网
购买文章
地方院校本科应用型人才培养质量的影响因素研究
文章价格:6.00元
当前余额:100.00
阅读
您目前是文章会员,阅读数共:0篇
剩余阅读数:0篇
阅读有效期:0001/1/1 0:00:00