注册帐号丨忘记密码?
1.点击网站首页右上角的“充值”按钮可以为您的帐号充值
2.可选择不同档位的充值金额,充值后按篇按本计费
3.充值成功后即可购买网站上的任意文章或杂志的电子版
4.购买后文章、杂志可在个人中心的订阅/零买找到
5.登陆后可阅读免费专区的精彩内容
打开文本图片集
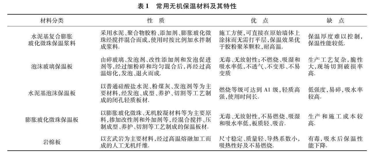
摘 要:目前,我国房屋建筑呈现出外墙面积大、耗能高的特点.为提高建筑节能效果,结合现有建筑节能设计、措施以及建筑保温材料使用情况,对房屋建筑节能设计现状进行归纳分析,探讨了建筑设计与维护构件对建筑节能的影响,以及有机保温材料、无机保温材料、金属保温材料的节能特点;指出了目前建筑节能工作推进中存在的问(剩余8116字)
登录龙源期刊网
购买文章
房屋建筑节能设计的现状分析
文章价格:5.00元
当前余额:100.00
阅读
您目前是文章会员,阅读数共:0篇
剩余阅读数:0篇
阅读有效期:0001/1/1 0:00:00