高职院校网络思政育人工作创新发展路径研究
——基于“元宇宙+”视角

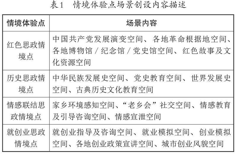
打开文本图片集
[摘要]“互联网+”时代赋予大学生思想政治教育工作独特的优势,高职院校作为实践技术型人才培养的摇篮,是新技术、新思想宣传的主要阵地。然而当前,高职院校网络思想政治教育工作存在创新形式不足、育人模式和环境不到位等问题。文章基于“元宇宙+”视角,引入“元宇宙+网络思想政治教育”的网络思政育人工作方式,分析高职院校网络思想政治教育现状和“元宇宙+网络思想政治教育”的实现背景,探究适应时代发展的高职院校网络思想政治教育的创新思路,以构建新时代高职院校网络思政育人工作创新发展路径,增强大学生的参与感、归属感,做好思想政治教育工作。(剩余6005字)