注册帐号丨忘记密码?
1.点击网站首页右上角的“充值”按钮可以为您的帐号充值
2.可选择不同档位的充值金额,充值后按篇按本计费
3.充值成功后即可购买网站上的任意文章或杂志的电子版
4.购买后文章、杂志可在个人中心的订阅/零买找到
5.登陆后可阅读免费专区的精彩内容
打开文本图片集
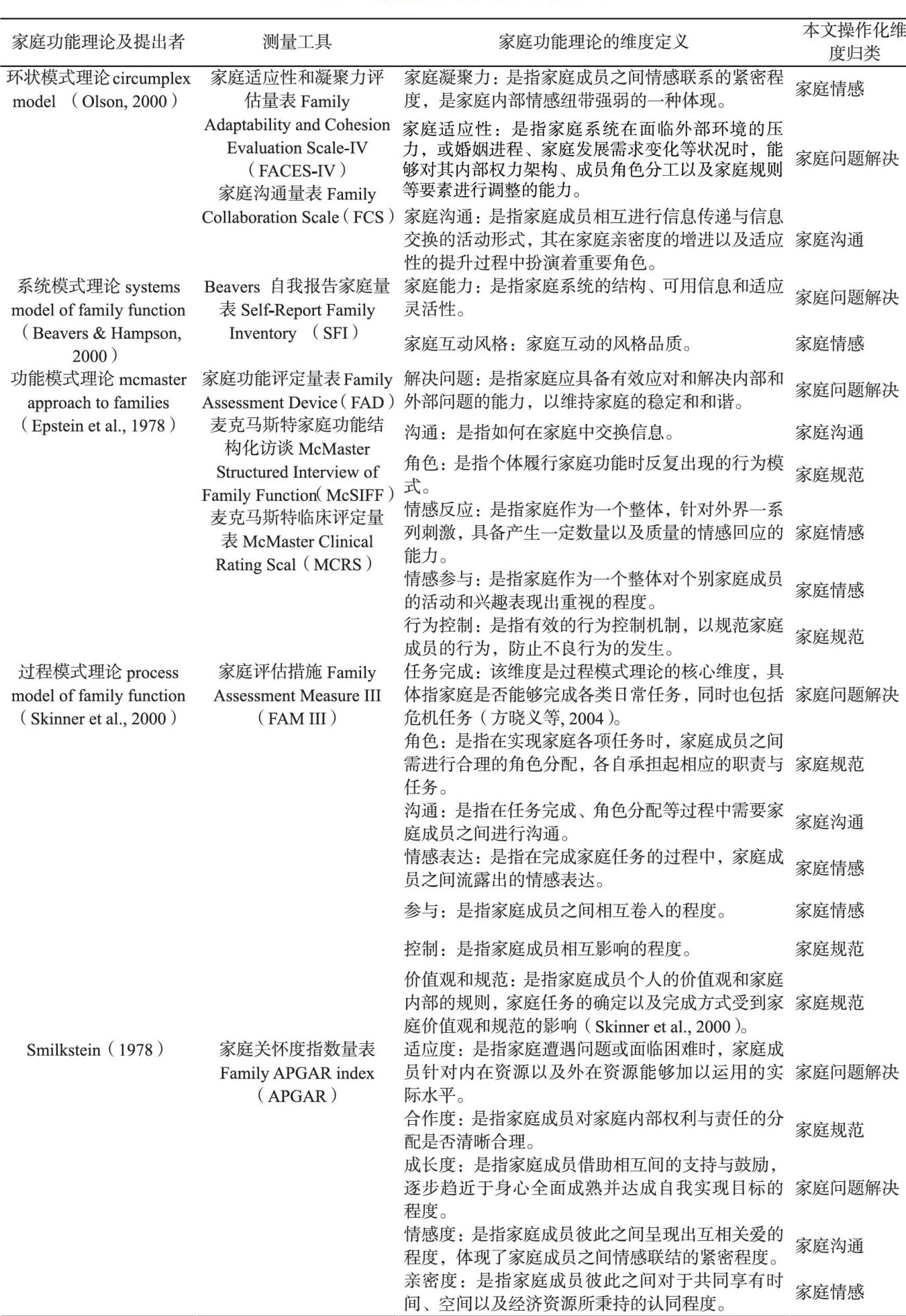
1引言
儿童的心理健康问题一直是世界各国学者研究的核心议题。联合国儿童基金会发布的数据显示,全球超过 13% 的青少年儿童面临心理健康问题,其中抑郁和焦虑问题占比达 42.9% (UNICEF,2021)。尤其是2010年以来,战争、疫情、社会不公、种族歧视等问题加剧了儿童心理健康问题的风险与复杂性(Beckwithetal.,2024),而家庭作为帮助儿童应对外部压力、缓冲不良影响的重要微系统,其对儿童心理健康发挥着不可替代的作用。(剩余40089字)
登录龙源期刊网
购买文章
家庭功能与儿童心理健康的关系:一项三水平元分析
文章价格:6.00元
当前余额:100.00
阅读
您目前是文章会员,阅读数共:0篇
剩余阅读数:0篇
阅读有效期:0001/1/1 0:00:00