注册帐号丨忘记密码?
1.点击网站首页右上角的“充值”按钮可以为您的帐号充值
2.可选择不同档位的充值金额,充值后按篇按本计费
3.充值成功后即可购买网站上的任意文章或杂志的电子版
4.购买后文章、杂志可在个人中心的订阅/零买找到
5.登陆后可阅读免费专区的精彩内容
打开文本图片集
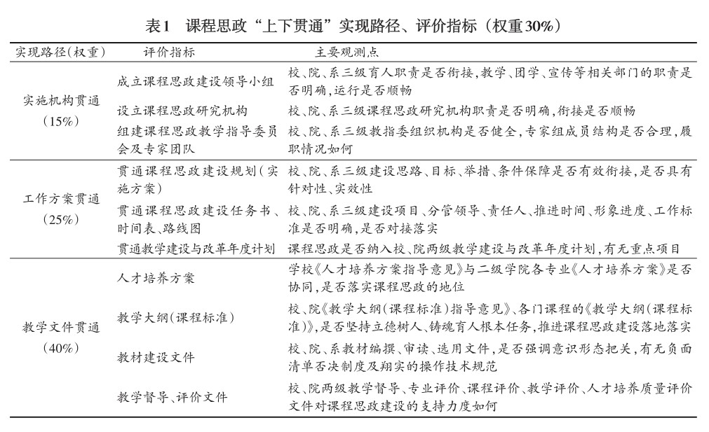
摘要:落实立德树人根本任务,培养德智体美劳全面发展的建设者和接班人,是国之大计、党之大计。育人生态建设是立德树人的基础工程,课程思政是育人生态中最稳定、最基础的要素。评价课程思政建设质量,必须考察院系、学校、政府之间的协同性,必须考察课程之间、课堂内外的协同性,必须考察学校、企业、社会之间的协同性。(剩余10465字)
登录龙源期刊网
购买文章
基于系统思维的课程思政评价指标体系研究
文章价格:6.00元
当前余额:100.00
阅读
您目前是文章会员,阅读数共:0篇
剩余阅读数:0篇
阅读有效期:0001/1/1 0:00:00