注册帐号丨忘记密码?
1.点击网站首页右上角的“充值”按钮可以为您的帐号充值
2.可选择不同档位的充值金额,充值后按篇按本计费
3.充值成功后即可购买网站上的任意文章或杂志的电子版
4.购买后文章、杂志可在个人中心的订阅/零买找到
5.登陆后可阅读免费专区的精彩内容
打开文本图片集
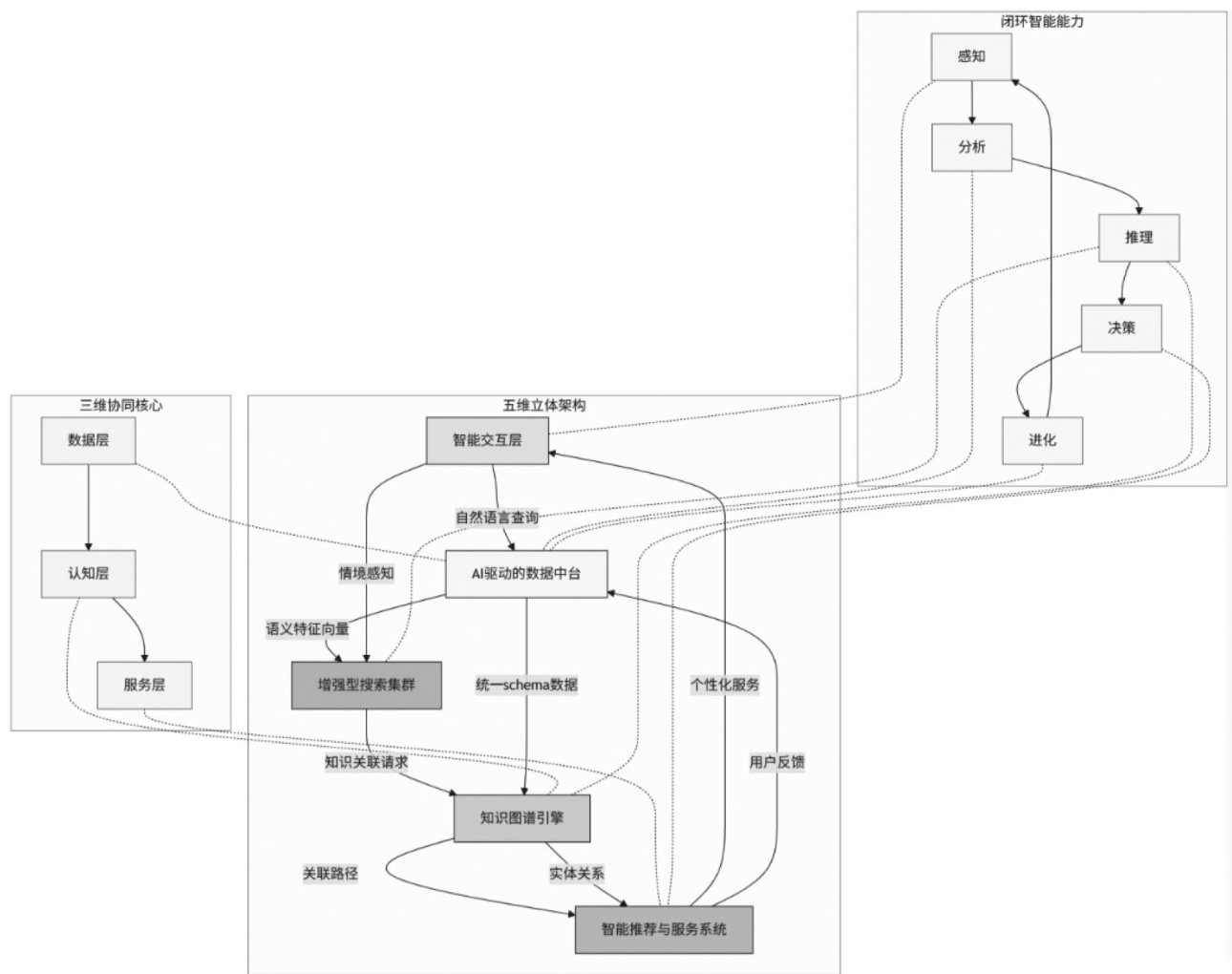
1引言
作为社会知识枢纽与文化公平保障核心载体的公共图书馆,其资源发现服务的质量直接影响着公众获取知识的效率与公平性。数字技术飞速发展,公共图书馆馆藏资源已从传统纸质文献扩展至电子书、音视频、数据库、地方特色资源及线上服务等多元形态,资源总量呈指数级增长。据统计,截至2023年底,全国各省市级图书馆数字资源建设总量超过32万TB,但用户对资源的“有效发现率”仍不足 30% ,优质资源因检索方式陈旧、关联揭示不足而陷入“藏用脱节”的困境。(剩余9367字)
登录龙源期刊网
购买文章
基于人工智能的公共图书馆资源发现系统架构与功能实现
文章价格:5.00元
当前余额:100.00
阅读
您目前是文章会员,阅读数共:0篇
剩余阅读数:0篇
阅读有效期:0001/1/1 0:00:00