中国资产评估

中国资产评估

2025年08期
  • 收藏
收藏成功
微博 空间 微信

类型

月刊

类别

定价
促销信息
全年订阅更优惠!
¥10.00 ¥6.00
目录

行业发展

摒弃低价竞争,以高品质专业服务助力资产评估行业高质量发展
【摘要】摒弃低价竞争,提升资产评估服务水平,对实现资产评估行业高质量发展具有重要的现实意义。本文沿着“市场竞争现状——低价竞争是否存在——低价竞争的成因——低价竞争产生的影响——如何破解低价竞争之困”这一路径展开研究,以期为当前资产评估行业...
资产评估机构设立审批制度的再思考
【摘要】本文探讨了资产评估机构现行备案制出现的问题,分析其导致准入门槛过低、机构数量激增且良莠不齐,进而引发低价竞争、虚假评估等市场乱象。这不仅加大了监管难度和成本,更因部门间信息不对称形成监管盲区,损害国有资产和公共利益。文章主张资产评估...

评估方法研究

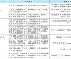
基于价值影响因素分析的数据资产价值评估研究
【摘要】随着全球经济进一步向数字化、智能化转型升级,数据资产作为一种新型生产要素,价值日益凸显。鉴于目前统一、活跃的数据资产交易市场尚未形成,且数据资产估值相关理论研究和实践较少,数据资产定价方法仍需要不断探索。本文围绕数据资产及其价值评估...
注意力机制驱动多源数据融合提升碳交易价格预测精度
【摘要】碳排放交易市场有效地促进了碳排放减排,准确的碳价格预测对相关政策制定者和投资者非常重要。然而,由于碳价受能源价格、政策调控等多因素影响,具有非线性、不确定性和复杂性,当前的单一预测模型无法准确预测碳价格。本文提出了一种先进的深度神经...
不确定环境下采矿权估值的实物期权模型优化
【摘要】采矿权评估中,未来价值的高度不确定性及传统B-S模型对历史数据依赖的局限性,使得评估精度亟待提升。本文以A公司并购B公司X磷矿采矿权为案例,提出基于蒙特卡洛模拟与机器学习的波动率参数重构方法。通过构建GARCH(1,1)-Stude...

实务探讨

企业重整程序中的偿债能力分析
【摘要】重整程序中开展偿债能力分析,主要包括明确基本事项、界定财产范围、评估财产价值与测算税费、确定债权范围、划分债权顺位、撰写偿债能力分析报告等步骤。本文围绕这些步骤,分别阐述其关注要点,并就部分疑难问题展开探讨。...
技术成果估值中突出问题及市场价值估值思考
【摘要】本文聚焦科技成果估值中的核心问题——市场价值与在用价值的混淆。研究指出,当前广泛应用的收益法易导致技术价值因企业规模差异而显著波动(即“在用价值”),不符合国际评估准则定义的“市场价值”内涵。市场价值需忽略特定所有者的协同优势、战略...

评估案例

基于改进DPCT模型的电视剧IP联名转化价值评估
【摘要】随着消费者日益关注商品背后的生活方式,用户的消费喜好正从单一型“物质消费”向复合型“精神消费”转变,联名消费市场不断扩大,目前IP的价值评估大多为IP转化后的版权评估,电视剧IP的立足点应在于其跨媒介的转化价值,而非电视剧IP本身价...
相关杂志
订阅全年后,您可享受以下权益
①该本杂志即日起至未来1年内所有更新电子版杂志的使用权限;
②赠送该杂志的部分往期的杂志的使用权限,有效期1年。

全年订购价格: ¥72.00

订阅全年
--%>

登录龙源期刊网

温馨提示:

1.点击网站右上角的“充值”按钮可以为您的账号充值

2.充值金额可以选择30,50,100或500元

3.充值成功后即可购买网站上的任意杂志或文章

还没有龙源账户? 立即注册

购买杂志

中国资产评估

杂志价格:¥6.00元

  • 微信扫码支付
  • 当前余额:100.00

购买杂志

中国资产评估

杂志价格:¥6.00元

  • 微信扫码支付
  • 当前余额:¥100.00

    去充值
monitor
客服机器人