物流科技

物流科技

2024年02期
  • 收藏
收藏成功
微博 空间 微信
本刊主要突出技术性,结合当今物流最新发展趋势,突出报道电子商务与物流,物流最新管理论、物流技术与应用、最新物流设备及物流...     展开

类型

半月刊

类别

学术
定价
促销信息
全年订阅更优惠!
¥18.00 ¥10.89
目录

理论研究

数字化转型背景下企业绿色创新绩效组态分析
摘 要:绿色创新作为企业高质量发展的关键选择,在不同的数字化转型模式下呈现出不同的绿色创新绩效。文章以中国 A 股医药制造企业为研究对象,基于TOE框架选取技术、组织和环境三个维度以及6个具有代表性的前因条件,采用模糊集定性比较分析方法,从...
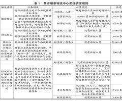
卷烟物流中心分拣作业柔性调度策略研究与应用
摘 要:随着人民生活水平的提高和对健康的追求日益强烈,消费者对卷烟中异型烟的需求也在快速上涨,使卷烟物流中心的卷烟分拣类型结构发生了巨大的变化,给卷烟分拣作业带来了巨大的挑战。研究以浙江某地市烟草公司为例,根据该市卷烟物流中心人员和设备的现...
基于LMDI的物流业碳排放脱钩及其影响因素分析
摘 要:作为温室气体排放大国,我国面临的减排压力越来越大。物流业是碳排放的重点领域,系统地分析物流业碳排放脱钩的驱动因素,推动物流业的绿色低碳发展,将有效支撑“双碳”目标如期实现。以江苏省为例,借鉴IPCC核算方法,核算该省物流业的碳排放量...

物流管理

信息时代下慈善物流体系建设研究
摘 要:随着信息技术的迅速发展和普及,传统慈善物流体系面临重大的挑战和机遇。文章首先定义了慈善物流体系,并探讨了信息时代给其带来的影响。通过对信息技术和慈善物流体系的关系进行深入探讨,发现信息技术提高了慈善物流的效率和透明度。此外,通过分析...
物流成本控制对企业经济效益的影响研究
摘 要:物流成本控制是企业在物流活动中有效管理各种成本的一种策略。文章对物流成本控制进行了定义和概述,分析了物流成本控制对企业运营的影响,探讨了物流成本控制对企业经济效益的具体影响机制。并通过对JD进行案例分析,进一步阐述了物流成本控制对提...
物流途中邮寄物损毁赔偿规则研究
摘 要:随着电子商务的普及,关于邮寄物损毁赔偿的纠纷屡见不鲜,而消费者实际获得的赔偿金额与期望获得的赔偿金额之间的落差是引发纠纷的导火索。但坚持损失填平规则、通过立法强制要求物流公司在任何情形下以邮寄物实际价值赔偿消费者损失,又可能导致双方...
金融赋能商贸物流高质量发展的路径探索
摘 要:近些年金融产业迅速发展,极大地推动了其他行业的转型,改变了传统产业的运营模式,对商贸物流业产生了极大的影响。文章从金融产业对商贸物流行业的影响与改变出发,分析了商贸物流行业的特点与发展现状。针对目前我国商贸物流行业面临的问题,结合金...
智能物流系统中的EHS管理与运行风险可视化技术研究
摘 要:随着全球化和电子商务的蓬勃发展,智能物流系统成为推动产业进步的关键动力。在提升物流效率的同时,环境、健康和安全(EHS)管理的重要性逐渐凸显,成为维护智能物流系统可持续发展并减小其运行风险的关键要素。研究深入探讨了智能物流系统中的E...
社区电商模式下生鲜农产品消费者权益保护问题研究
摘 要:生鲜农产品社区电商备受消费者青睐,却极易因供应链问题、信息不对称、数字鸿沟及差异性定价问题等引发消费者安全保障权、知情权、依法求偿权与公平交易权受损风险。究其原因,主要是因为目前生鲜农产品社区电商供应链质量安全自律管控能力缺乏、物流...
物资合同签订及变更智能化协同的探索与应用
摘 要:随着科技的不断发展,智能化协同在各个领域得到了广泛应用。物资合同签订及变更是企业运营中不可或缺的环节,它涉及供应链管理、合作伙伴关系以及企业利益等方面。然而,传统的合同签订方式已无法适应当前企业的发展现状,如签订过程繁琐、信息不透明...
基于博弈组合赋权的智慧物流服务质量评价研究
摘 要:为了更好地服务于人民生活,提高公众生活的便利程度,依托于信息科学技术的快速发展,传统物流进化成为智慧物流。基于新发展理念和智慧物流的科学内涵,文章通过梳理已有文献和研究,整合了物流评价指标体系的指标池,从基础支撑、创新发展、协调发展...
大数据环境下企业物流配送模式优化探析
摘 要:在大数据环境下,企业物流配送工作面临更高的需求和挑战。为了适应这一新形势并提升整体能力,必须充分发挥大数据的潜力。通过持续优化和改进物流管理模型和系统,可以进一步提高企业的物流配送服务质量,从而提高企业的物流配送管理能力和工作效率。...
“互联网+”理念下冷链物流企业财务管理措施探讨
摘 要:在当今数字化时代,互联网已经深刻融入人们的生活和工作,为各行各业带来了巨大的变革与发展。冷链物流作为现代物流的重要组成部分,在“互联网+”理念的推动下,迎来了新的发展机遇。然而,在冷链物流企业中,财务管理的重要性日益凸显,它不仅关乎...
跨境电商物流企业运营绩效评价及改进策略研究
摘 要:随着全球化的快速发展,跨境电商市场持续扩大。物流作为跨境电商的重要组成部分,不仅需要满足快速、准确的配送需求,还要应对复杂的跨国运输规定和政策限制。由于其特殊性和复杂性,传统的物流绩效评价方法难以完全满足跨境电商物流的评估需要。同时...
数字化转型背景下中国物流行业竞争格局分析
摘 要:随着电子商务的发展和人们对快速、便捷的物流需求的增加,物流业务在中国市场上呈现出快速增长的态势。中国物流行业要着力于智慧物流的深化应用、物流供应链模式创新、可持续发展的绿色低碳物流等方面的建设,推动中国物流行业进入转型升级新时期。文...
基于EVA视角的YT速递绩效分析
摘 要:经过十余年的发展,快递行业现已成为我国的战略性、基础性行业,是服务生产、促进消费、畅通循环的现代化先导性产业和现代服务业的重要组成部分。YT速递作为以快递服务为核心,围绕客户需求提供代收货款、仓配一体等物流延伸服务的行业,领先综合性...
大数据在跨境物流管理中的应用与实践研究
摘 要:随着全球化的加速和经济的发展,跨境物流成为国际贸易中不可或缺的一环。然而,跨境物流涉及众多的环节和复杂的流程,如供应链管理、订单处理、运输、关务等,这些环节中的数据量庞大且复杂,因此,利用大数据技术进行跨境物流管理具有重要意义。大数...

现代物流

乡村振兴背景下农产品电商营销策略研究
摘 要:随着电子商务的快速发展,农产品电商已成为推动乡村经济发展的新引擎。尤其在乡村振兴战略背景下,农产品电商为农民打开了通向全国乃至全球的大门,使他们能够更加方便快捷地销售自己的产品。高效的物流不仅可以提高销售效率,降低成本,还可以提升消...
农村“最后一公里”物流配送发展对策研究
摘 要:自二十大提出乡村振兴的重大战略以来,如何提高农村发展速度及质量成为了目前乡村问题研究的热点和难点。网络购物的全民化浪潮的崛起,对农村物流体系提出了更高的要求与更大的挑战,便利化的物流体系是加强城市与农村交流的重要渠道,因而在此基础上...
农业与物流业耦合协调发展研究
摘 要:文章探讨了农业与物流业耦合协调发展的影响因素和作用机制,对一些国内外成功案例进行了分析,并提出了相应的建议。影响农业与物流业耦合协调发展的主要因素包括政策环境、经济条件、技术水平和人力资源。通过建立良好的市场机制和信息机制,农业可以...

交通运输

融合物流快递背景下铁路货运现状及未来发展趋势研究
摘 要:融合物流快递是物流行业未来的发展趋势,文章主要研究了融合物流快递背景下铁路货运现状及其未来发展趋势。对2018—2022年铁路货运物流市场需求进行分析发现,铁路货运具有广阔的物流发展市场。融合物流快递为铁路货运发展提供了新的思路,能...
基于ISM-MICMAC的铁路零散白货运量变化影响因素研究
摘 要:随着全球经济增长放缓,煤炭生产过剩和对钢铁工业、煤炭等大宗商品的需求下降,这在一定程度上导致中国铁路货运量的下降,进一步加剧了“黑货”运输量的下滑,迫切需要进行铁路改革。于此相反,电子商务的蓬勃发带动了被称为“白货”的铁路货运业务的...
汽车零部件物流运输包装一体化的应用
摘 要:运输和包装是汽车零部件物流过程的重要组成部分,运输包装一体化能够将物流中两个主要因素很好地结合在一起。运输包装一体化中的包装管理在于包装设计、包装投入、动态调配和供应链管理,运输管理在于运输采用的循环取货(MR)工作模式的设计及规划...
基于因子分析法的航空运输企业财务绩效研究
摘 要:航空运输行业是我国物流体系的重要组成部分,对经济和物流的全球化发展具有重要作用。文章选取12家航空运输业上市公司为研究对象,从盈利能力、营运能力、偿债能力与成长能力四个方面来构建企业的财务绩效评价体系,并使用因子分析方法对其2022...
航空货运企业数字化发展策略研究
摘 要:数字化转型不仅仅是实现数字技术的提升,更是实现资源捆绑、价值升级、人员培养,以及智能化的使用技术和信息等多个相互关联目标的过程,是企业要素的一次全方位变革,是现代企业转型升级的普遍趋势和重大方向。文章以顺丰航空的数字化转型发展过程为...
基于因子分析法的航空企业竞争力评价研究
摘 要:随着全球经济一体化及我国经济的快速发展,国内的航空运输需求不断增长,航空运输逐渐成为了我国交通运输体系的重要组成部分。2020年后,全球经济增速显著放缓,航空运输业的发展也明显放缓。为了探求国内航空企业的发展现状及竞争力情况,文章以...
基于熵值法和功效系数法的航空运输业绩效评价
摘 要:自2020年初以来,国际国内的物流交通量都大幅下滑,作为交通运输业重要组成部分的航空运输业也受到很大的负面影响,GH公司也概莫能外,近几年业绩下滑严重。文章以GH公司为切入点,采用熵值法和功效系数法计算其在2016—2022年的功效...

物流经济

江苏物流业高质量发展水平测度及空间差异研究
摘 要:文章以江苏省为研究主体,利用省内13个地级市2013—2022年的面板数据,从新发展理念的视角来构建江苏物流业高质量发展评价体系。基于博弈论组合赋权法和TOPSIS法对发展水平进行综合评价,使用Dagum基尼系数刻画空间差异。结果发...
辽宁省人口变动对物流经济的影响研究
摘 要:文章着眼于辽宁地区人口发展面临的突出矛盾和问题,重新定义人口变动与物流经济的内涵,分析辽宁省物流经济的整体发展现状,研究人口变动与物流经济发展的内在机理,以及人口变动与辽宁省物流经济的影响,着眼于现代化建设战略安排,深化改革,分析影...
港口物流对经济增长的影响研究
摘 要:随着全球化贸易的快速发展和客户对物流效率需求的提升,对港口物流进行深入研究成为物流行业深化供应链管理、适应科技创新的重要举措。我国港口物流规模大,集约化程度高,也是“一带一路”倡议中的重要节点和枢纽。在历经初期相对落后、中期快速发展...

供应链

菜鸟网络跨境电商供应链的创新模式与实践研究
摘 要:文章研究了菜鸟网络在跨境电商供应链领域中的创新模式与实践探索。首先分析了菜鸟网络的仓储和物流体系,包括货物流转的全过程和多种实现模式,然后对菜鸟网络的两大创新项目——菜鸟仓和共享菜园进行了探讨。其中,菜鸟仓是一种智能化的仓储管理系统...
供应链金融在小微企业融资中的应用阻力及对策研究
摘 要:我国小微企业的发展壮大离不开融资活动,现如今小微企业融资困难成为普遍现象,为了解决此难题,供应链金融这一新型的融资方式便应运而生。供应链金融打破了先前以固定资产作为抵押的单一化融资模式,拓展了抵押形式和融资道路,为小微企业提供了一条...
浅析提高物流与供应链服务质量和顾客满意度策略
摘 要:在社会生产力的推动下,顾客的个人消费能力正在不断提高,对消费过程中的各项体验和消费需求也在不断变化,这就使得物流与供应链市场在未来发展中的竞争结果会朝着多元化的方向发展。提高物流与供应链管理服务质量和顾客满意度,不仅是企业服务的宗旨...
基于供应链金融的物流企业融资问题研究
摘 要:随着全球化进程的加速和市场竞争的日益激烈,供应链金融和物流企业融资逐渐成为企业界与学术界关注的热点问题。文章研究了供应链金融和物流企业融资的基本概念、基于供应链金融的物流企业融资模式类型及优势。供应链金融通过为核心企业提供金融服务,...
数字经济背景下智慧供应链发展路径分析
摘 要:在数字经济的新时代背景下,数字技术、平台模式产生,带来了一种新的产业范式变革,即供应链平台的发展演进路径在资金端实现了自有资金融型向第三方资金助融型的转变。随着数字经济的迅速发展,智慧供应链成为了提升企业竞争力的重要因素。文章旨在分...
供应链数字化对实体企业的影响
摘 要:供应链创新与应用的试点项目旨在在试点城市和企业中推广数字化供应链,积极推动数字技术与供应链的深度整合,以积累宝贵的实践经验,助力中国传统供应链的升级和转型。为了全面深入地探讨供应链数字化与企业价值之间的关系,文章以供应链创新和应用的...
企业供应链物流金融融资模式创新研究
摘 要:供应链金融的崛起与贸易的全球化、电子商务的发展以及供应链的复杂性和融资需求密切相关。未来我国经济的发展将更加重视对中小企业的支持。为了更好地利用企业供应链物流金融融资模式,多元化拓展中小企业的融资途径,文章分析了企业供应链物流金融融...

冷链物流

低温发酵乳冷链物流存在问题及对策展望
摘 要:近年来,随着生活水平的提高,居民的食品安全意识逐渐提升,对食品质量愈发关注。乳制品作为关系国民身体素质的重要食品,其产品质量被越来越多的居民所关注。文章通过在不同温度、不同环境下对低温乳制品开展脱冷实验,观察产品脱冷后的pH值、粘度...
农产品冷链物流高质量发展影响因素分析
摘 要:为厘清影响我国农产品冷链物流发展的主要因素,推动行业高质量发展,文章通过文献分析法,构建相关指标体系,提炼总结政策、技术、市场、经济四大主要影响因素,利用解析结构模型(ISM)对影响因素之间的关系进行研究分析,并刻画层级关系图,以找...
乡村振兴视域下农产品冷链物流发展路径研究
摘 要:产业振兴带动乡村振兴,我国农村地区加快推动农业电商产业的良好发展,能够不断地拓宽农业营销途径,促进农业蓬勃发展。农产品冷链物流是农业电商产业发展的重要一环,是最大限度地发挥农业电商网络平台优势的基础保障。文章集中讨论乡村振兴视角下我...

物流金融

绿色金融推进物流业绿色转型研究
摘 要:随着全球气候问题的加剧,社会各界对高能耗行业可持续发展的关注度不断提升,物流业绿色转型逐渐成为一个重要的社会议题。文章采用DEA-Tobit研究法,对2011—2020年我国30个省份提交的交通运输、仓储、邮政业等相关数据进行验证,...

教学研究

RFID射频技术在物流教学中的运用
摘 要:RFID射频技术在物流教学中的运用正逐渐受到广泛关注和研究。其作为一种自动识别和追踪技术,具有高效、精确、实时等特点,为物流管理提供了全新的解决方案。在物流教学中引入RFID射频技术可以帮助学生更好地了解与应用物流管理的知识和技术。...
数字化转型下高职院校物流专业教学的改革探索
摘 要:近年来,国家高度重视物流行业发展,相关政策的密集出台、技术的进步、新兴商业模式的出现,都对新时代下的物流行业提出了新的要求。随着信息技术的飞速发展和应用,数字化转型已成为物流企业提高效率、降低成本、提升服务质量的必经之路。而高职院校...
北部湾临港高校产教融合实训基地建设路径研究
摘 要:产教融合实训基地是专业建设的立足点和出发点,也是校企合作的重要桥梁和场所。北部湾临港高校的区位特性决定了实训基地的建设离不开北部湾临港产业的支撑。近年来,临港高校的实训基地建设取得了一定成绩,但由于积累不足,建设基础较为薄弱。产教融...
“6PT靶向目标教学法”在交通运输类课程中的实践研究
摘 要:目前,在高等职业院校交通运输类课程的教学实践中不断渗透“工学结合”的思想取得了一定的效果。其中也存在人才培养目标与企业的需求不够契合、课程体系不够完善、实训体系设计与岗位能力无法精准对接、学生动手能力达不到零距离上岗的要求等不足。针...
《现代物流学》课程思政教学改革及实践研究
摘 要:充分发挥各类课程的育人作用,把立德树人融入教育教学的各方面、各环节是课程思政的核心思想。文章以《现代物流学》为载体,从教学思路、教学目标、教学内容及教学方法四个方面探索课程思政的教学改革及实践。具体以滇西应用技术大学为例,基于物流管...
三位一体的课程思政探索
摘 要:《采购与供应管理》是物流管理专业的核心课程,主要研究供应链下采购管理的基本理论和运作流程,是一门实践性较强的应用学科。课程努力构建“课堂育人,实践育人,网络育人”三位一体的育人模式,坚持“理论+实践”结合、“课内+课外”结合、“线上...
相关杂志
  • 中国商论

    中国商论

    2025年24期
    ¥17.49
  • 中外建筑

    中外建筑

    2025年11期
    ¥9.90
  • 河南科技

    河南科技

    2025年22期
    ¥6.00
  • 海洋开发与管理

    海洋开发与管理

    2025年07期
    ¥21.69
  • 计算机应用文摘

    计算机应用文摘

    2025年24期
    ¥9.00
  • 社会科学研究

    社会科学研究

    2025年06期
    ¥9.00
  • 现代信息科技

    现代信息科技

    2025年24期
    ¥18.00
  • 湖南大学学报(社会科学版)

    湖南大学学报(社会科学版)

    2025年06期
    ¥12.00
  • 计算技术与自动化

    计算技术与自动化

    2025年04期
    ¥10.89
  • 中国调味品

    中国调味品

    2025年12期
    ¥0.00
  • 民主与科学

    民主与科学

    2025年05期
    ¥3.39
  • 现代出版

    现代出版

    2025年12期
    ¥12.00
订阅全年后,您可享受以下权益
①该本杂志即日起至未来1年内所有更新电子版杂志的使用权限;
②赠送该杂志的部分往期的杂志的使用权限,有效期1年。

全年订购价格: ¥130.68

订阅全年
--%>

登录龙源期刊网

温馨提示:

1.点击网站右上角的“充值”按钮可以为您的账号充值

2.充值金额可以选择30,50,100或500元

3.充值成功后即可购买网站上的任意杂志或文章

还没有龙源账户? 立即注册

购买杂志

物流科技

杂志价格:¥10.89元

  • 微信扫码支付
  • 当前余额:100.00

购买杂志

物流科技

杂志价格:¥10.89元

  • 微信扫码支付
  • 当前余额:¥100.00

    去充值
monitor
客服机器人