会计之友

会计之友

2026年02期
  • 收藏
收藏成功
微博 空间 微信
财会专业学术刊物。主要介绍财会工作经验、会计理论和业务技术基础知识,开展学术交流,介绍国内外会计学术的新动向、新成果和新...     展开

类型

半月刊

类别

学术
定价
促销信息
全年订阅更优惠!
¥15.00 ¥9.00
目录

封面专题

智能审计学自主知识体系建构研究
【摘 要】 建构智能审计学自主知识体系是服务国家治理现代化的战略举措。文章针对传统审计范式滞后与核心技术依赖的双重困境,创新提出“理—技—用”三元融合的学科建构模式,系统阐释了以本体论、方法论与价值论为核心的理论基石,以人工智能等为核心的技...

审计广角

“十五五”时期生态文明审计的“双轮驱动”路径
【摘 要】 随着“双碳”目标的确立和生态文明建设的深入推进,生态文明审计在“十五五”时期面临审计目标多元、数据整合困难及跨部门协作复杂等挑战。文章基于“绿水青山就是金山银山”理念的哲学内涵,提出机制创新与技术赋能相结合的“双轮驱动”理论框架...
数据资源披露、事务所技术依赖与审计费用
【摘 要】 数据资源作为企业数字化转型进程中的新兴资产类型,已成为推动数字中国建设和加快数字经济发展的重要战略资源。文章遵循成本替代法原则,使用Python收集了2017—2023年沪深A股上市公司的数据资源相关信息,研究了企业数据资源披露...
适数化改革中的审计范式研究
【摘 要】 城市适数化改革背景下,同步审计时利用跨链技术、云计算技术和全量大数据分析方法,并在城市共性服务平台基础上构建审计数据共享平台,可以从根本上改善审计质量,提高审计效率,监督护航城市数字化经济高质量发展;构建柔性自动化审计体系,对敏...
企业内部经济责任审计分级分类标准建构研究
【摘 要】 分级分类管理是内部经济责任审计精细化管理的重要抓手,是经济责任审计工作高质量发展的必由之路。文章以××央企为案例样本,基于头脑风暴法、问卷法创新建构了由基本规模、业务特征和履责风险3个一级指标和18个二级指标...
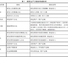
新质生产力赋能审计创新的逻辑框架及实施策略
【摘 要】 新质生产力赋能审计创新触发了一系列的 “连锁反应”,其逻辑框架表现在:新质生产力驱动了审计领域的创新和审计手段的更新,同时伴生了审计新风险;新质生产力所倡导的创新、绿色等新理念赋予了审计新使命;解决审计创新过程中存在的风险与问题...

准则制度

上市公司商誉安全问题探析
【摘 要】 为加快高质量发展,应鼓励上市公司开展并购重组活动,但要防范并购活动活跃产生的商誉安全风险。文章梳理了商誉会计准则的现行规定,从商誉减值风险及企业应对商誉减值风险的能力两个维度,评估了上市公司整体的商誉安全风险,指出大额商誉减值拖...
反收购条款会影响企业ESG表现吗
【摘 要】 可持续发展与高质量发展理念逐渐深入人心,企业ESG表现备受理论界与实务界关注。文章以2010—2023年A股上市公司为研究对象,基于控制权市场理论,实证检验了公司章程反收购条款对企业ESG表现的影响。研究结果显示:反收购条款提高...

管理会计

管理会计知识的扩展动因、创新机制与路径选择
【摘 要】 管理会计知识的系统总结与提炼是建构中国自主管理会计知识体系的客观需要或基础保障。管理会计知识扩展是会计事业高质量发展的内在要求,机制创新是适应党和国家方针政策或战略决策方向,围绕时代热点展开的主要针对企业实践的有深度和广度的理论...
预算管理一体化下直属高校预算质量提升研究
【摘 要】 预算管理一体化是党和国家深化预算体制改革的重要举措,随着预算管理一体化改革的推进以及高校财政预算分配管理模式的变迁,直属高校普遍存在提升预算管理质量的迫切需求。在这一背景下,研究直属高校预算管理质量提升的背景、缘由及措施显得尤为...
发电上市公司社会责任会计信息披露质量评价
【摘 要】 企业社会责任会计信息披露作为衡量公司履行社会责任的重要手段,对于提升企业透明度和社会形象至关重要。通过构建发电上市公司社会责任会计信息披露质量评价指标体系,运用因子分析和GA-BP神经网络模型对2019—2023年连续独立发布社...
成本粘性、商业模式创新与企业绩效
【摘 要】 在当今微利时代如何凭借战略层面创新应对成本粘性带来的挑战,成为提升企业竞争力的核心议题。文章以沪深A股2016—2023年制造业上市公司为样本,运用固定效应模型深入探究成本粘性对企业绩效的影响,并引入商业模式创新这一企业战略层面...

新质生产力

会计何以适应并促进新质生产力
【摘 要】 会计演进的历史显示,在不同时代,会计总能结合先进的技术推陈出新,通过自我变革适应新生产力的记录、核算、报告、管理等需求,并进一步推进新生产力的发展。在当前迅速发展的数字经济时代,发展新质生产力是推动高质量发展的内在要求和重要着力...
企业数字化转型、会计信息质量与新质生产力
【摘 要】 为探究企业数字化转型战略作用,文章以2015—2022年沪深A股上市企业为研究样本,通过熵值法衡量企业的新质生产力,并检验了企业数字化转型战略对新质生产力的影响。研究结果显示企业数字化转型显著提升了企业的新质生产力。经过内生性和...
数字化转型、新质生产力与企业ESG表现
【摘 要】 在新一轮技术变革中,数字化转型已成为企业加快形成新质生产力、提高ESG表现的重要手段。文章利用A股上市公司2016—2022年的数据,着重研究数字化转型、新质生产力与企业ESG表现之间的关系。研究发现:数字化转型对ESG表现具有...
面向新质生产力的企业创新生态系统价值创造
【摘 要】 新质生产力代表一种生产力的跃迁,面对技术革命性突破催生的当代新质生产力,创新生态系统已成为企业聚集创新要素、优化资源配置、对接技术与市场和提升价值创造能力的重要载体。文章从企业创新生态系统价值创造机制入手,对系统演进的驱动因素、...
新质生产力对企业价值的影响及其路径研究
【摘 要】 发展新质生产力能够加快经济结构转型升级,推进经济发展模式转变。文章基于2019—2023年的A股上市公司样本,通过固定效应模型探讨新质生产力发展对企业价值的影响及其作用机制。结果表明:发展新质生产力对提升企业价值具有显著促进作用...
非国有股东参与治理与国企新质生产力提升
【摘 要】 新质生产力是推动国企高质量发展的重要引擎,合理利用非国有股东参与治理来提升国企新质生产力意义重大。文章采用2012—2023年我国A股上市国企数据,探讨非国有股东参与治理对国企新质生产力的影响及作用机制。研究发现:(1)非国有股...

数据资产

GN上市公司数据资产核算与价值评估研究
【摘 要】 随着数字经济的快速发展,数据资产已成为企业核心竞争力的重中之重。文章以GN农业上市公司为研究对象,基于数据势能理论利用“开发—应用—风险”三维价值评估模型探讨农业数据资产估值方法。研究发现,传统成本法、市场法和收益法因数据资产的...
相关杂志
  • 中国商论

    中国商论

    2025年23期
    ¥17.49
  • 中外建筑

    中外建筑

    2025年11期
    ¥9.90
  • 河南科技

    河南科技

    2025年22期
    ¥6.00
  • 海洋开发与管理

    海洋开发与管理

    2025年07期
    ¥21.69
  • 计算机应用文摘

    计算机应用文摘

    2025年24期
    ¥9.00
  • 社会科学研究

    社会科学研究

    2025年06期
    ¥9.00
  • 现代信息科技

    现代信息科技

    2025年24期
    ¥18.00
  • 湖南大学学报(社会科学版)

    湖南大学学报(社会科学版)

    2025年06期
    ¥12.00
  • 计算技术与自动化

    计算技术与自动化

    2025年04期
    ¥10.89
  • 中国调味品

    中国调味品

    2025年12期
    ¥0.00
  • 民主与科学

    民主与科学

    2025年05期
    ¥3.39
  • 人民论坛·学术前沿

    人民论坛·学术前沿

    2025年22期
    ¥12.00
订阅全年后,您可享受以下权益
①该本杂志即日起至未来1年内所有更新电子版杂志的使用权限;
②赠送该杂志的部分往期的杂志的使用权限,有效期1年。

全年订购价格: ¥216.00

订阅全年
--%>

登录龙源期刊网

温馨提示:

1.点击网站右上角的“充值”按钮可以为您的账号充值

2.充值金额可以选择30,50,100或500元

3.充值成功后即可购买网站上的任意杂志或文章

还没有龙源账户? 立即注册

购买杂志

会计之友

杂志价格:¥9.00元

  • 微信扫码支付
  • 当前余额:100.00

购买杂志

会计之友

杂志价格:¥9.00元

  • 微信扫码支付
  • 当前余额:¥100.00

    去充值
monitor
客服机器人