企业科技与发展

企业科技与发展

2022年04期
  • 收藏
收藏成功
微博 空间 微信
《企业科技与发展》杂志由广西科学技术厅主管、广西科学技术情报研究所主办,1985年创刊是全国企业科技类重点刊物之一,也是...     展开

类型

月刊

类别

学术
定价
促销信息
全年订阅更优惠!
¥20.00 ¥12.00
目录

科技对策与研究

基于专利信息分析的澳洲坚果产业专利战略研究
【摘 要】文章通过专利信息分析,开展澳洲坚果产业专利战略研究。通过澳洲坚果产业专利申请整体趋势、IPC技术分类构成分析,了解该产业的技术创新形势及研发热点。再从医药日化、食品加工和种植栽培三大热点研发领域的专利有效性分析、专利申请量排名分析...
广西科技奖励管理系统研究与实践
【摘 要】客观、公正地开展科技奖励工作是激励自主创新、激发人才活力、营造良好创新环境的重要举措,构建全闭环流程管理的科技奖励管理系统,对提升科技奖励工作的公平性和公正性具有重要意义。文章讨论了广西科技奖励系统建设现状及存在的问题,建立了以“...
技术经纪人发展面临的问题及建议探析
【摘 要】科技成果转移转化是技术交易市场中的重要环节,对我国社会经济的发展具有重要影响,技术经纪人随着市场的发展逐渐成长与壮大,成为经济活动中的活跃分子,是技术交易中供给方和需求方的重要纽带和桥梁。文章对技术经纪人发展过程中出现的一些问题进...
桥梁用预应力拉索产业专利竞争态势分析
【摘 要】文章对预应力拉索产业的专利趋势、地域分布、主要持有人、专利演变趋势及热点趋向进行统计分析。研究表明,我国该行业中一部分企业的海外市场竞争力较差,但在预应力拉索产业中仍有布局空间,对于拉索技术领域技术趋向的把握及优势专利资源的整合与...
双碳背景下工业硅期货上市的光伏产业发展效应分析
【摘 要】文章基于期货市场交易的基本原理与主要功能,结合我国现阶段期货市场的特征,在双碳背景下,深度剖析工业硅期货上市对光伏产业发展的现实意义,并将工业硅期货上市对光伏产业上、中、下游企业的效应进行了详细分析,指出理论上光伏产业相关企业可以...

企业科技创新

交流接触器电寿命试验平台设计
【摘 要】接触器是一种典型的控制型电器元件,安装使用方便简单,其价格相对其他控制器件较低,在很多领域有广泛应用,适用于各种自动控制系统。有些电气系统对可靠性与安全性要求较高,所以要求系统内的各种低压器件必须具备高可靠性。电寿命试验是检验接触...
保健型罗汉果糖开发及清咽功能研究
【摘 要】以罗汉果鲜果浸提干粉、皮渣浸提干粉及籽仁浸提干粉为配方,制备保健型罗汉果糖,以食品感官评定得分为评价依据,进行单因素和正交试验,优化罗汉果糖的工艺配方及参数,同时对其清咽功能进行评价。结果表明:最佳配方为鲜果浸提干粉1.00 g、...
汽车空调出风口的设计研究
【摘 要】汽车内部的空间狭小、环境相对密闭、内饰不易清洁等,是导致汽车内部空气不清新的重要原因。通过对汽车空气循环状况进行分析,设计了一款汽车空调出风口,用以改善车内空气质量。该设备主要由外框、内外两组相互垂直的叶片、香薰片、紫外消毒机构和...
基于UML的救灾应急管理系统设计研究
【摘 要】我国地域辽阔,各地的地理环境与气候差异较大,自然灾害、公共卫生事件发生频率较高,因此构建一个救灾应急管理系统是维护人民群众生命财产安全、提高突发事件应对能力的重要保障。文章运用面向对象的设计思想,分析了救灾应急管理系统的流程及各功...
基于“互联网+智慧工地”实名制与分账制管理系统研究
【摘 要】随着信息技术的发展与进步,基于“互联网+技术”对建筑工程进行智能化设计,实现了“智慧工地”劳务工实名制与分账制的管理。通过对实名制管理的目标、用户类型的探究,构建实名制及分账制管理系统的总体架构。根据实名制管理制度的基本要求,详细...
基于单体多字与多体并行系统优化主存结构研究
【摘 要】主存和CPU之间的速度差距导致了CPU执行效率的降低。对主存进行结构优化、采用高效性能存储芯片、增加存储器带宽及构建多层次存储结构在改善二者速度差距上都有积极的作用。相比而言,以单体多字和多体并行的方法对主存结构进行优化,能用更小...
汽车部件焊接生产线系统设计
【摘 要】中国汽车市场竞争激烈,汽车企业对汽车部件质量和生产效率的要求不断提高,而汽车焊接技术水平的高低对整台车的安全性、稳定性都有着极大的影响。为满足汽车企业的要求,汽车部件焊接生产线的自动控制水平也不断提高。文章从整体设计思路、产品选型...
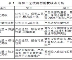
汽车注塑粘接扰流板的设计及应用
【摘 要】汽车扰流板具有装饰、减少汽车行驶时的上浮力及节省燃料的作用。通过扰流板设计可以改善车体流场的尾流结构,在车辆高速行驶时可以明显降低油耗,减少二氧化碳排放。目前,汽车扰流板主要有吹塑扰流板、单片注塑扰流板、双层注塑+焊接扰流板、双层...
某核电站高精度“T”形埋件施工技术优化应用
【摘 要】核电工程建设奉行“高标准、严要求”的管理理念。在电气厂房、安全厂房、核辅助厂房等结构施工中需要安装精度较高的“T”形埋件,“T”形埋件安装平整度要求为1 mm/m,总长平整度不超过4 mm,标高误差为±5 mm。埋件安装...
核电站单侧模板体系技术研究与应用
【摘 要】漳州某核电站是目前我国自主研发的第三代压水堆核电站,该堆型核电站避免大飞机撞击,设计为双壳结构,各厂房均为钢筋混凝土结构,工程量大、工期紧。厂房布置紧凑、墙体厚度大、楼层高且各厂房相邻墙体之间设置了伸缩缝,伸缩缝不能出现任何刚性连...
基于深度Q学习的工业多任务资源分配方案
【摘 要】工业生产活动中的多任务并发卸载过程会利用大量计算资源,但是多源异构的任务需要执行的时间存在差异,系统的计算资源和网络负载等情况也会极大地影响任务资源分配的方案。文章针对上述问题进行研究,首先设计模型模拟实际工业场景并分析资源分配过...
基于RPA的财务共享服务中心资金自动支付研究
【摘 要】近年来,RPA流程自动化技术的应用让财务共享服务中心从人力密集型向技术密集型转变成为可能,但是从目前新技术的应用落地情况来看,RPA流程自动化技术在很多业务场景中还没有得到很好的应用。文章以财务共享服务中心财企、银企直联业务场景为...
运用CFD对汽车空调HVAC的改善设计
【摘 要】汽车空调HVAC的内部气流受到设计结构状态干扰时,其流向、状态、压力等流场形态会发生改变,并且会对HVAC风量、噪声品质等产生影响,进而降低用户的舒适性体验。文章运用CFD分析方法对某款车型空调HVAC在设计开发阶段遇到的进风风量...
基于Massflow进行动力过程数值模拟弃渣场失稳影响预测分析
【摘 要】一些建设项目弃渣场在堆填过程中未能按设计分层堆弃、摊铺并进行碾压,仅经过简单的场地平整后便完工移交,使得渣体各部位填土成分复杂、压实度差异较大、土体物理力学性质差,存在失稳风险。文章对某弃渣场采用Massflow软件进行动力过程数...
机电一体化在工程机械中的应用研究
【摘 要】文章介绍了机电一体化技术的概念及特点,解读了该技术的未来发展趋势(智能化、区域化和系统化)和在工程机械(如节能、监控和检测等领域)中的应用情况,重点讨论了工程机电系统核心组件的选型与设计,包括单片机、三相PWM波发生器、智能逆变模...
兴隆坪隧道超浅埋段施工方案研究
【摘 要】隧道埋深对开挖后隧道变形有着重要的影响。埋深的影响有双重意义,一是有助于划分深浅埋隧道,二是可以掌握隧道不同埋深条件的变形动态。浅埋与深埋相比,主要是难于形成承载拱,会出现拱顶下沉速度加快、地表下沉、开裂及掌子面不稳定等现象。文章...
悬臂梁0号块支架结构千斤顶预压工法的探索实践
【摘 要】支架体系预压试验采用千斤顶反作用力预压法,共布设21个预压点,总荷载为21 089 kN,单个最大荷载为1 621 kN,按60%、80%、100%进行三级预压,预压过程中布设监测点进行支架位移监测。文章结合工程实例,从预压分区、...
差压式孔板流量计中各种因素对计量结果的影响
【摘 要】差压式孔板流量计广泛用于贸易结算,文章通过研究各种因素对差压式孔板流量计计量结果的影响,探讨减少计量误差的方法。文章从差压式流量计的计算公式入手,确定影响因素,通过实际案例确定影响因素对实际计量结果的误差,最终得出以下结论:①在差...
某商用车带挡滑行室内异响问题分析与处理
【摘 要】汽车驾驶室内异响是比较常见的NVH(噪声、振动与声振粗糙度)问题之一。文章以某商用车带挡滑行时后桥造成的异响问题为研究对象,阐述了商用车后桥异响的产生机理和控制策略,利用整车道路NVH试验、驾驶室声学灵敏度测试(NTF)和阶次分析...
大数据技术在农业物联网中的实践应用
【摘 要】近年来,物联网技术在很多领域得到了广泛运用。物联网的快速发展与大数据技术的发展密不可分,大数据技术为物联网发展提供了活力。大数据技术在物联网中的运用,不仅提高了物联网的智慧程度,实现了自动化发展,而且提高了工作效率。农业发展是实现...
大直径泥水盾构长距离软硬不均复合地层应对措施
【摘 要】杭州环城北路—天目山路(中河立交—古翠路)地处快速路路网骨架干道,是缓解城市中心区域通行的主要大动脉,为了提升该路段通行效率,项目改造工程刻不容缓。文章针对长距离穿越软硬不均岩性多变地层施工难点进行分析,重点介绍了13.46 m大...
基于安全环保理念的锚杆钻孔机械比选
【摘 要】随着城镇化的飞速发展,市政基础设施建设的步伐不断加快。在市政道路工程中,为了确保运营的安全、稳固,边坡支护是施工技术管控的重点。文章以重庆某市政道路工程为例,介绍了高边坡支护工程中锚杆钻孔施工方法,并对几种不同的钻孔机械从安全生产...
BIM技术在建筑工程造价管理中的适用性分析
【摘 要】工程造价在建筑行业中的地位越来越突出,不仅决定了整个建筑工程项目能否顺利推进,也决定了企业的社会效益和经济效益,甚至关系到建筑行业能否健康长久发展。但是,深入剖析当前建筑行业的发展状况发现,在工程造价工作中存在漏洞,对于工程造价缺...
浅析机车与城轨车辆整车公路运输的防护问题
【摘 要】随着城市化建设进程的加快,城轨车辆与电力机车均得到迅速发展,与此同时,关于电力机车和城轨车辆整车公路运输过程中存在的防护问题得到人们的广泛重视,其中典型的就是电力机车与城轨车辆通过整车公路运输后,牵引电机均出现不同程度的异响,对牵...
“无人机倾斜摄影测量+1”测量方法在房地一体项目中的应用探讨
【摘 要】2020年底,广西农村房地一体项目启动,至今完成了所有区县的项目外业作业,作业过程中发现存在以下问题:广西山区多、地形变化大,部分地区交通设施不完善,居民点分布零散,房屋构建情况复杂等。文章结合广西农村房地一体项目的特点与难点,总...
3D打印技术在汽车试制中的应用
【摘 要】近年来,3D打印技术快速发展,在生产小批量汽车零件时使用3D打印技术既能降低制造成本又能缩短制造周期,特别适合试制样车项目部分零件的制造。文章主要介绍3D打印技术在汽车样车试制中的常见应用,如汽车样件、汽车工装夹具和简易检具的制造...
隧道施工风险与控制对策研究
【摘 要】隧道及地下工程的施工具有隐蔽性和复杂性的特点,施工区域内地层结构条件和附近的自然环境具有诸多不确定性,使得隧道工程的施工技术难度大、安全风险高。文章基于隧道施工中常见的风险因素提出了有效的控制措施,创造性地将隧道施工中岩体结构性风...
东北地区小微企业人才激励机制问题及对策研究
【摘 要】在国家政策支持下,小微企业已经成为我国经济体系中最具活力的发展群体。然而,东北地区的小微企业受自身和地域等因素的影响,其发展还存在巨大挑战,其中最为突出的问题就是小微企业人员流失较大。激励机制一直在人力资源管理中发挥着相当显著的作...
培训在人力资源管理中的作用浅析
【摘 要】随着市场经济体制的不断完善,现代企业纷纷加快转型发展的速度。在企业转型发展过程中,人才是较为重要的影响因素,也是构成企业核心竞争力的重要要素之一,可以说,企业之间的竞争即人才的竞争。由此可见,在企业发展过程中应充分发挥人才的优势。...

人力资源

关于民营企业职称工作的问题及思考
【摘 要】民营企业是我国市场主体的重要组成部分,也是中国特色社会主义市场经济活力和动力的重要来源。随着民营企业的快速发展,该领域聚集的专业技术人才越来越多,在稳定增长、促进创新、增加就业、改善民生等方面,民营企业都发挥了重要作用,成为推动经...

经营管理

以战略管理为导向的大集团对标管理体系的构建与实施
【摘 要】心中有目标,脚下有力量,国有企业集团化发展想要突破发展瓶颈,对标企业是其重要措施之一。通过解析对标管理全流程,结合企业实际情况,构建企业对标管理体系。发现对标管理首要关注企业的战略目标;选择对标单位不应只盯大企业,要结合实际;要学...
人工智能时代企业管理的融合发展与风险挑战分析
【摘 要】企业管理是一项管理实践活动,其发展受到技术的影响,各国家纷纷推进人工智能的应用,将其与企业管理相互融合,做到技术先行,提升管理效率。但是人工智能的应用也会引发诸多风险挑战,甚至会给企业带来冲击。因此,企业有必要树立正确的思想观念,...
大型建筑企业集团财务共享模式下的资金管控研究
【摘 要】建筑业是典型的资金密集型行业,资金管理一直是建筑企业的痛点和难点。大型建筑企业集团如何利用财务共享这一新兴财务管理模式提升资金管控能力,成为一个新课题。文章分析当前大型建筑企业集团资金管理的现状,并从建立银行账户动态管理体系、构建...
科技型企业内部控制问题及策略
【摘 要】随着社会经济水平的提高,我国各个行业得到了快速发展,同时面临着诸多挑战。其中,科技型企业在实际运营过程中也存在一些问题,如部分管理人员没有足够重视内部控制、内控管理工作没能落实到位等。因此,科技型企业管理人员要提高对内部控制的认识...
新经济形势下企业经营管理创新策略研究
【摘 要】企业为了更好地适应市场环境和经济形势,需要对经营管理模式进行创新。文章分析当前新经济形势的特点和企业经营管理中存在的问题,探索企业经营管理创新的途径,提出创新理念、建立体系、人员管理、协同工作、重视用户和技术应用等措施。 【关键词...
管理会计工具在企业成本控制中的应用
【摘 要】随着全球经济发展趋势的改变和市场格局的剧烈波动,国内外企业生存环境越来越恶劣。为了提高企业综合竞争力,赢取更大的生存空间,改善经营生产方式、做好成本控制工作成为当前企业管理的重要内容。作为企业发展战略调整、财务业务管理的有效方式,...
国有企业工资总额预算周期制管理
【摘 要】收入分配改革是国有企业改革的重要内容,是我国和谐社会建设的重要保障。文章分析了国有企业工资总额管理发展历程及各个阶段的特点,基于2018年国务院印发《关于改革国有企业工资决定机制的意见》的指导思想,对国有企业工资总额预算周期制管理...
基于多目标规划的生产企业原材料订购与运输研究
【摘 要】企业的生产离不开原材料,因此原材料订购与运输成为每一个生产企业时刻关注的问题。针对2021年全国大学生数学建模竞赛C题的问题三和问题四,研究生产企业原材料的订购与运输问题,在问题一及问题二的基础上,以总成本最低和损耗量最少为目标,...
建筑安装工程竣工结算审核的基本原则及要点
【摘 要】建筑安装工程竣工结算审核工作是全过程造价管控的一项重要工作,对于有效地控制工程造价、加强建设期建设费用的管理有着极为重要的现实意义。文章在对当前建筑安装工程竣工结算审核中常见问题进行分析的基础上,提出结算审核需把握的基本原则,并从...
数字出版背景下提升科技期刊编辑素养路径探究
【摘 要】在信息技术不断发展的背景下,数字出版已成为科技期刊出版的新趋势,科技期刊蕴含的时代内涵也更加丰富,这对期刊编辑素养提出了较高的发展要求。基于此,文章将适应数字化期刊出版需求、培养数字化时代科技期刊编辑综合素养,提高其专业功底及综合...
缩短模具开发周期及提升冲压件质量策略
【摘 要】汽车外覆盖件是冲压车间制造的主要汽车构件。在实际工业生产中,模具的合理性对冲压件的质量至关重要,并且冲压外覆盖件模具的开发要求在满足冲压件产品质量的前提下尽可能地缩短开发周期。文章从模具在汽车制造中的作用、汽车模具开发的工艺设计阶...
考虑数量折扣的制造业多周期多供应商订单分配决策
【摘 要】文章聚焦制造型企业在数量折扣背景下的供应商选择决策过程中需要考虑的种种现实问题,以一汽车制造商采购汽车零部件为背景,构建了一个新型多目标多周期的订单分配整数线性规划模型,为该制造商提供订单分配解决方案。文章为存在多周期采购行为的制...
交通建设安全顾问模式的信息化内容与应用效果
【摘 要】交通建设水平是衡量一个国家综合实力的重要指标。伴随着社会经济的不断发展,我国各级、各类道路交通建设项目不断增加,包括铁路、公路、桥梁、隧道等工程类型,随着施工空间的不断拓展,施工企业面临的安全风险提高、管控难度增大。在这一背景下,...
建设项目设计前期资料收集重点与策略研究
【摘 要】建设项目的设计工作开展前,设计单位应做好前期资料的收集工作,建筑项目设计前期资料包括项目批文、建设单位意图、规划要求、市政条件、自然条件、施工条件等,前期资料的完善与合法性、真实性是开展建设项目设计工作的基础。文章对建设项目设计前...
高速公路改扩建施工的安全隐患及预控措施
【摘 要】高速公路是市场经济发展的重要基础设施,随着我国经济体量的不断扩大,高速公路改扩建施工势在必行,即高速公路通行能力应与经济发展需求保持匹配度。为了提高高速公路改扩建施工的安全性,文章针对高速公路改扩建施工内容、条件等展开分析,提出高...
高速公路路堑高边坡施工安全风险控制对策
【摘 要】高速公路作为具有代表性的交通基础设施之一,在国家政策的引导下高速公路建设领域取得了重大突破,无论是施工技术水平还是施工安全性,较过去都有了较大的提高。高速公路路堑高边坡施工是安全风险较高的施工项目,涉及地质结构、施工技术、安全管理...
高速公路机械设备安全生产管理
【摘 要】随着我国高速公路建设规模的不断扩大,机械化施工已经成为行业发展的必然趋势,但是大量的机械设备投入高速公路施工建设,会不可避免地增大施工安全风险。因此,在加快推进现代交通体系建设的同时,必须同步加强机械设备的安全生产管理,切实提升高...
公路路基施工中冲击碾压技术研究
【摘 要】文章介绍了路基施工中冲击碾压技术的特点、适用范围和工作原理,对冲击碾压施工工艺流程进行了梳理,包括施工前期准备、测量放样、试验段布置、正式冲击碾压等部分,在质量控制环节讨论了相关的冲击碾压技术的评价指标,如压实度、DN值和相对湿陷...
公路工程中SMA改性沥青施工技术研究
【摘 要】SMA改性沥青路面具有诸多优良的工程特性,如密实度和耐久性好、结构强度高、抗车辙能力强、使用寿命长、经济效益优等。文章首先介绍了SMA改性沥青材料的特点、适用范围和施工工艺,分析了SMA改性沥青的施工要点,如混料配比、黏层施工等;...
路桥工程施工中机电设备安全生产管理
【摘 要】路桥工程属于基础设施范畴,是影响区域经济发展、保障经济持续增长的重要因素。路桥工程施工中需要使用大量的机电设备,具有设备组成复杂和需要交叉重复使用等特点,因此存在一定的施工安全隐患。为了保障路桥工程施工顺利实施,路桥工程施工企业应...
广西地质结构对桥梁桩基施工的影响问题研究
【摘 要】文章针对岩溶地区地质结构和水文特点,论述了在这类环境条件下桥梁桩基施工的常见问题,如漏浆、塌孔、卡钻、断桩等。以广西境内某桥梁工程的桩基施工为例,借助以往的工程经验,分析了在实际施工中处理上述问题的有效方法,为国内同类工程的施工积...
桥梁施工中钢纤维混凝土技术的应用分析
【摘 要】文章介绍了钢纤维混凝土的概念和工程特性,总结了该种材料在工程施工中的技术要点,如分散装置设置、投料和搅拌、振捣和浇筑、接缝处理、掺量检验和养护等;归纳了钢纤维混凝土在桥梁施工中的应用情况,如桥面铺装和桥体加固等;以桂林某桥梁工程为...
桥梁预应力智能张拉压浆系统原理及施工技术研究
【摘 要】桥梁工程施工作业的开展,需各种施工技术的应用支持与保障,做好技术的应用控制,对保障桥梁建造效益目标的实现有着重要意义。文章概述了桥梁预应力智能张拉压浆系统原理,结合实例分析桥梁预应力智能张拉压浆施工技术的具体应用,总结了桥梁预应力...
BIM技术在桥梁施工中的应用研究
【摘 要】基于桥梁施工过程中存在的信息孤岛等问题,文章总结了BIM技术在桥梁施工领域的信息整合、共享和传递方面的特点,并结合相关工程案例,论证了该技术在提高施工效率、施工质量和降低成本方面的作用。 【关键词】BIM;桥梁;施工;研究 【中图...
信息化管理在公路试验检测中的应用
【摘 要】现阶段,信息化管理广泛应用于公路试验检测工作中,弥补了传统管理模式效率低、数据误差大的缺陷,为工程建设各个环节的质量把控奠定了基础,推动公路建设质量迈上新台阶。当前,公路试验检测可结合信息化管理,根据公路检测和建设标准检验工作的实...
物联网技术在桥梁施工质量检测中的应用
【摘 要】文章阐述了桥梁施工中质量检测的意义,总结了常规的质量检测方法和基于物联网技术的质量检测新方法;以实际工程案例为论证背景,重点研究了桥梁墩台和支座在动载作用下的受力变化,证明了基于物联网技术的桥梁施工质量检测方法在检测的灵敏度和时效...
智能检测技术在桥梁施工中的应用
【摘 要】文章分析了智能检测技术在检测效率、精度、检测覆盖面和检测费用等方面的优势,介绍了智能检测技术的工程应用情况,讨论了桥梁施工中智能检测技术的常用方法,包括施工材料PD检测、施工设备UL检测、施工环境危险点SA检测。结合实际工程案例,...
相关杂志
  • 中国商论

    中国商论

    2025年24期
    ¥17.49
  • 中外建筑

    中外建筑

    2025年11期
    ¥9.90
  • 河南科技

    河南科技

    2025年22期
    ¥6.00
  • 海洋开发与管理

    海洋开发与管理

    2025年07期
    ¥21.69
  • 计算机应用文摘

    计算机应用文摘

    2025年24期
    ¥9.00
  • 社会科学研究

    社会科学研究

    2025年06期
    ¥9.00
  • 现代信息科技

    现代信息科技

    2025年24期
    ¥18.00
  • 湖南大学学报(社会科学版)

    湖南大学学报(社会科学版)

    2025年06期
    ¥12.00
  • 计算技术与自动化

    计算技术与自动化

    2025年04期
    ¥10.89
  • 中国调味品

    中国调味品

    2025年12期
    ¥0.00
  • 民主与科学

    民主与科学

    2025年05期
    ¥3.39
  • 出版广角

    出版广角

    2025年12期
    ¥24.00
订阅全年后,您可享受以下权益
①该本杂志即日起至未来1年内所有更新电子版杂志的使用权限;
②赠送该杂志的部分往期的杂志的使用权限,有效期1年。

全年订购价格: ¥144.00

订阅全年
--%>

登录龙源期刊网

温馨提示:

1.点击网站右上角的“充值”按钮可以为您的账号充值

2.充值金额可以选择30,50,100或500元

3.充值成功后即可购买网站上的任意杂志或文章

还没有龙源账户? 立即注册

购买杂志

企业科技与发展

杂志价格:¥12.00元

  • 微信扫码支付
  • 当前余额:100.00

购买杂志

企业科技与发展

杂志价格:¥12.00元

  • 微信扫码支付
  • 当前余额:¥100.00

    去充值
monitor
客服机器人