注册帐号丨忘记密码?
1.点击网站首页右上角的“充值”按钮可以为您的帐号充值
2.可选择不同档位的充值金额,充值后按篇按本计费
3.充值成功后即可购买网站上的任意文章或杂志的电子版
4.购买后文章、杂志可在个人中心的订阅/零买找到
5.登陆后可阅读免费专区的精彩内容
打开文本图片集
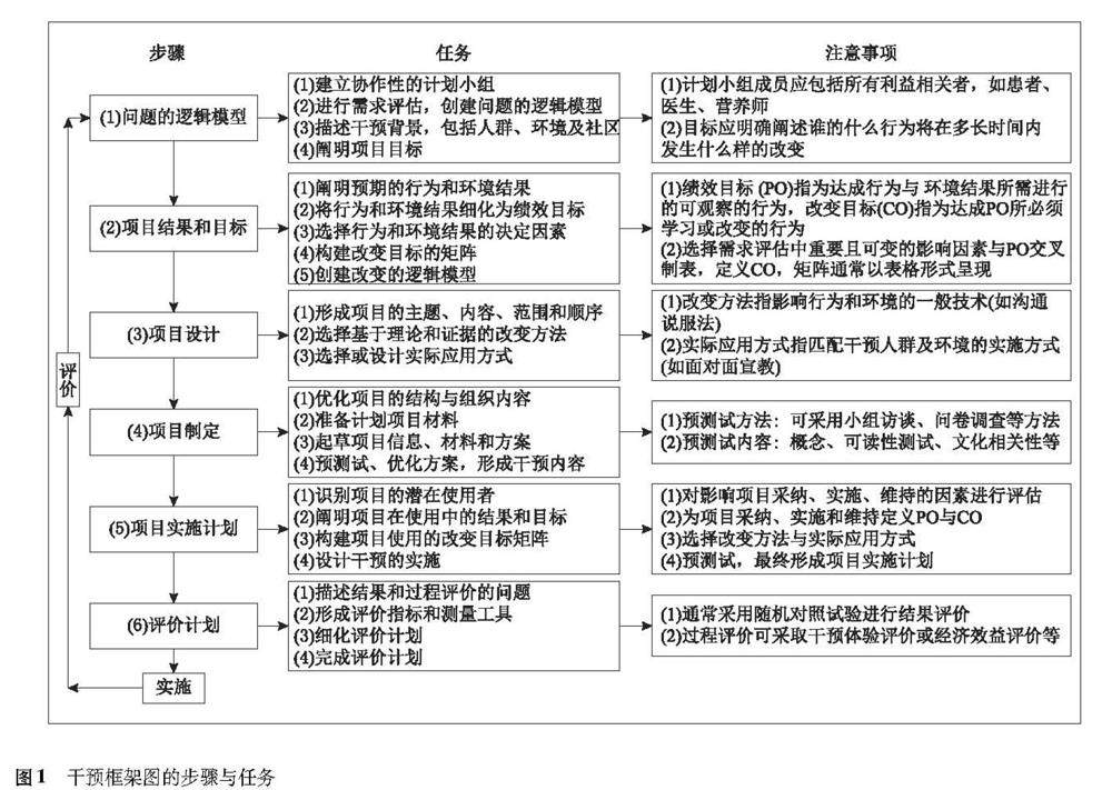
摘要:干预框架图(IM)是一种基于理论和证据、生态学观点及参与式方法制定健康教育项目的框架。应用IM设计的干预项目在减少肿瘤危险因素暴露、增加肿瘤预防行为、促进肿瘤早期筛查和癌症患者康复中起重要作用。本文综述了IM的特征、实施步骤及其在肿瘤三级预防的应用现状,以期为IM在我国肿瘤领域健康教育项目的应用提供参考。(剩余16414字)
登录龙源期刊网
购买文章
干预框架图在肿瘤三级预防的研究进展
文章价格:6.00元
当前余额:100.00
阅读
您目前是文章会员,阅读数共:0篇
剩余阅读数:0篇
阅读有效期:0001-1-1 0:00:00