注册帐号丨忘记密码?
1.点击网站首页右上角的“充值”按钮可以为您的帐号充值
2.可选择不同档位的充值金额,充值后按篇按本计费
3.充值成功后即可购买网站上的任意文章或杂志的电子版
4.购买后文章、杂志可在个人中心的订阅/零买找到
5.登陆后可阅读免费专区的精彩内容
打开文本图片集
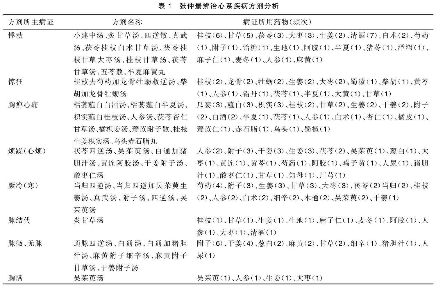
摘要 “以阳为先”是张仲景辨治心系疾病的总体学术思想,张仲景认为心系疾病多阳虚,其治首重温阳通阳,主以辛温、甘温之法。张仲景针对心系疾病的生理病理特点提出扶阳温阳、滋阴和阳、调和营卫、调畅情志四大治疗法则,辨治心系疾病用药以辛温为主,寒凉为辅,桂附姜苓草枣参常用,张仲景重视调畅情志,分列疏肝解郁、舒缓滋养、重镇安神三种调畅情志方法,调治心神,多取茯苓、龙骨、牡蛎、柴胡、小麦、甘草、大枣等性味平和,具有疏利、镇摄、和缓功效之药。(剩余6291字)
登录龙源期刊网
购买文章
张仲景“以阳为先”辨治心系疾病学术思想探究
文章价格:5.00元
当前余额:100.00
阅读
您目前是文章会员,阅读数共:0篇
剩余阅读数:0篇
阅读有效期:0001-1-1 0:00:00