注册帐号丨忘记密码?
1.点击网站首页右上角的“充值”按钮可以为您的帐号充值
2.可选择不同档位的充值金额,充值后按篇按本计费
3.充值成功后即可购买网站上的任意文章或杂志的电子版
4.购买后文章、杂志可在个人中心的订阅/零买找到
5.登陆后可阅读免费专区的精彩内容
打开文本图片集
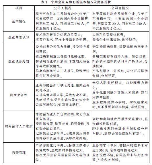
摘要:中小制造企业发展过程中往往重生产、销售而轻财务会计管理,隐藏着潜在危机。问题主要表现为高管认知和眼界有限,忽视财务问题与管控;组织结构简化,缺乏税务规划;财会人员聘任不以专业为准,任人唯亲;内控机制和制度建立不完善,管理效率低下。因此,高管应高度重视,带头提升学习,推动优化税务规划,强化内部管理,支持制度规范执行,提升管理质量与管理效率。(剩余5211字)
登录龙源期刊网
购买文章
中小制造企业财务会计管理问题与对策
文章价格:4.00元
当前余额:100.00
阅读
您目前是文章会员,阅读数共:0篇
剩余阅读数:0篇
阅读有效期:0001-1-1 0:00:00