注册帐号丨忘记密码?
1.点击网站首页右上角的“充值”按钮可以为您的帐号充值
2.可选择不同档位的充值金额,充值后按篇按本计费
3.充值成功后即可购买网站上的任意文章或杂志的电子版
4.购买后文章、杂志可在个人中心的订阅/零买找到
5.登陆后可阅读免费专区的精彩内容
打开文本图片集
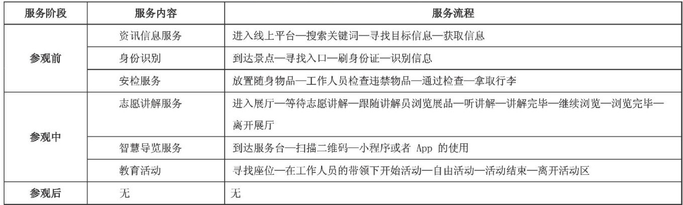
、研究赋能:文旅融合背景下博物馆的创新发展策略
“宜融则融,能融尽融;以文促旅,以旅彰文”理念背后开放包容的态度,广泛融合边界重构博物馆生态,对博物馆研究提出挑战。广泛融合的多种方式,可为博物馆研究提供场景与动力,包括“旅游 + ”产业融合(如旅游与城镇化、旅游与农业、旅游与教育)、新业态科技融合(5G、沉浸体验、数字创意,AR、VR、人工智能)、场所功能拓展(红色旅游、研学旅游)、传播消费升级(新媒体、文创、展会)。(剩余5342字)
登录龙源期刊网
购买文章
文旅融合背景下博物馆的创新设计实践
文章价格:4.00元
当前余额:100.00
阅读
您目前是文章会员,阅读数共:0篇
剩余阅读数:0篇
阅读有效期:0001-1-1 0:00:00