我国全民健身运动的必要性及适用性分析
            
                        
                        
            	
            
                 
                
                
            
            
                
                    
                    打开文本图片集
            
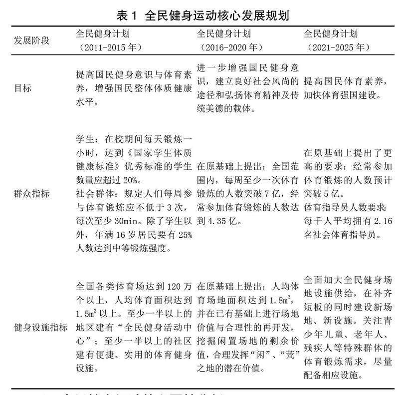
            摘要:全民健身是我国建设体育强国不可或缺的一部分,也是实现健康中国的必经之路,在新时代的引领下,全民健身计划对提高全国人民体质健康有着极其重要的作用。在我国国民体质持续下滑、国民健康问题频出的情况下,国家针对此类问题提出了全民健身计划,在全国范围内大力开展全民健身运动,来改善国民体质健康现状。本文对我国全民健身运动的必要性及适用性进行探讨,从分析全民健身理念内涵到我国全民健身运动发展历程,逐步深入,再从多方面分析我国长期开展全民健身运动的必要性与适用性,分析结果显示,必要性主要体现在:(1)国民体质健康水平下降;(2)健康观念落后;(3)社区体育健身指导工作的缺失;(4)“健康中国”与“体育强国”的必然要求。(剩余5440字)