注册帐号丨忘记密码?
1.点击网站首页右上角的“充值”按钮可以为您的帐号充值
2.可选择不同档位的充值金额,充值后按篇按本计费
3.充值成功后即可购买网站上的任意文章或杂志的电子版
4.购买后文章、杂志可在个人中心的订阅/零买找到
5.登陆后可阅读免费专区的精彩内容
打开文本图片集
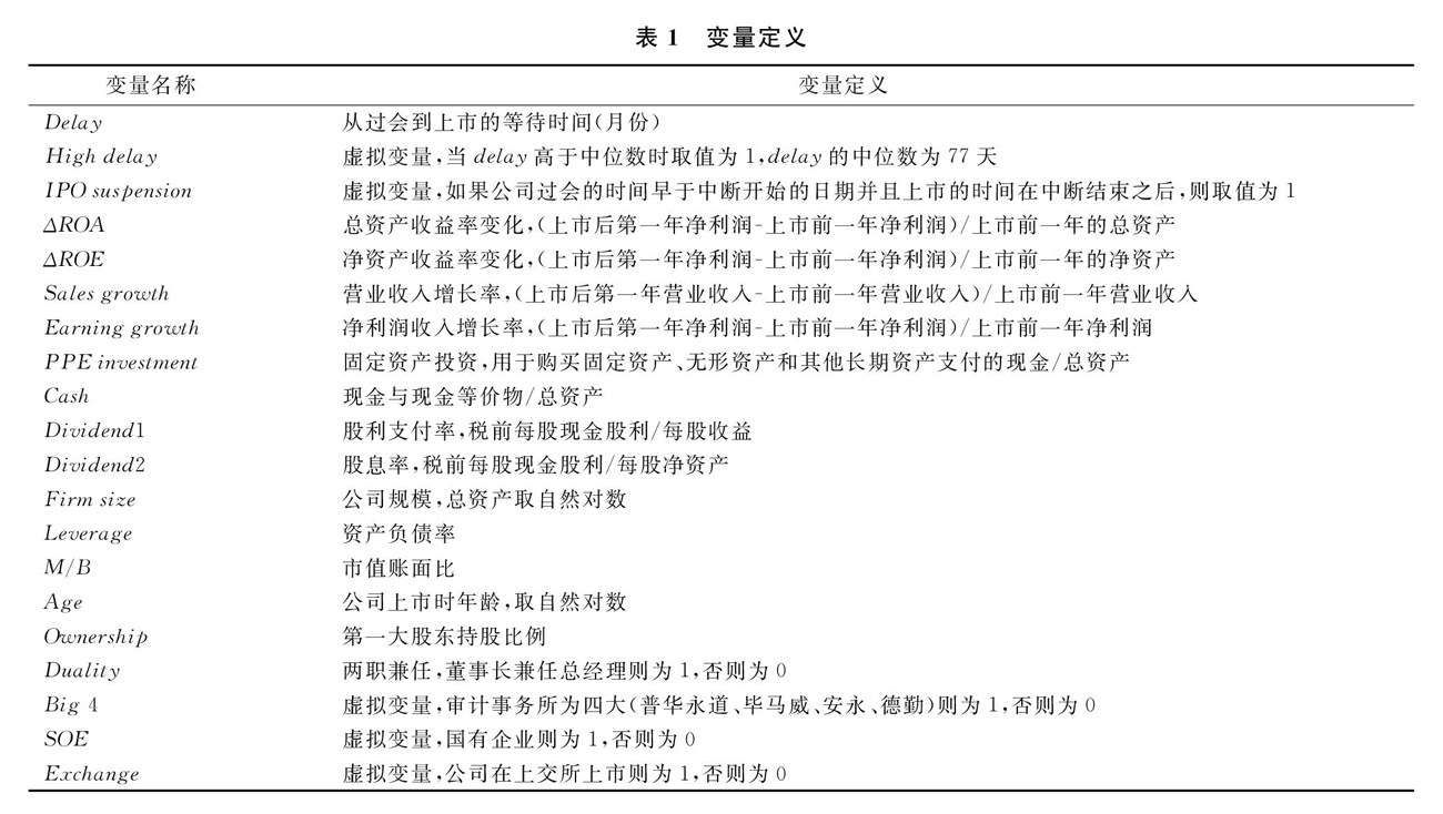
摘要:IPO中断增加了A股上市公司面临的不确定性。以2004—2016年A股上市公司为样本,用IPO中断的外生事件作为工具变量,考察延迟上市对公司绩效的影响。研究发现,延长IPO排队等待时间对公司上市之后的财务业绩表现有显著的负面影响,因为延迟上市增加了公司面临的融资约束,导致更激烈的产品市场竞争,并增加了公司的隐性成本。(剩余7285字)
登录龙源期刊网
购买文章
IPO中断有害吗?延迟上市对公司绩效的影响
文章价格:5.00元
当前余额:100.00
阅读
您目前是文章会员,阅读数共:0篇
剩余阅读数:0篇
阅读有效期:0001-1-1 0:00:00