注册帐号丨忘记密码?
1.点击网站首页右上角的“充值”按钮可以为您的帐号充值
2.可选择不同档位的充值金额,充值后按篇按本计费
3.充值成功后即可购买网站上的任意文章或杂志的电子版
4.购买后文章、杂志可在个人中心的订阅/零买找到
5.登陆后可阅读免费专区的精彩内容
打开文本图片集
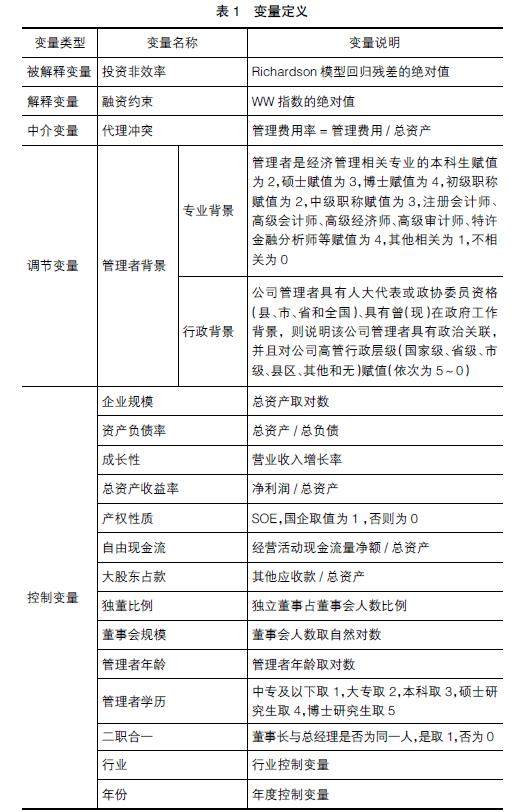
【摘 要】 以2010—2020年A股上市企业为样本,结合有调节的中介效应模型对融资约束、代理冲突、投资非效率以及管理者背景之间的作用路径进行深入研究,得出融资约束与投资非效率之间存在“U”型关系,其中代理冲突发挥部分中介作用,同时,管理者的专业背景正向调节代理冲突的中介作用,管理者的行政背景反向调节代理冲突的中介作用。(剩余10726字)
登录龙源期刊网
购买文章
融资约束对投资非效率的影响研究
文章价格:6.00元
当前余额:100.00
阅读
您目前是文章会员,阅读数共:0篇
剩余阅读数:0篇
阅读有效期:0001-1-1 0:00:00