注册帐号丨忘记密码?
1.点击网站首页右上角的“充值”按钮可以为您的帐号充值
2.可选择不同档位的充值金额,充值后按篇按本计费
3.充值成功后即可购买网站上的任意文章或杂志的电子版
4.购买后文章、杂志可在个人中心的订阅/零买找到
5.登陆后可阅读免费专区的精彩内容
打开文本图片集
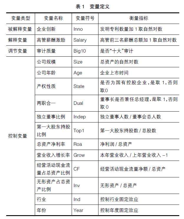
【摘 要】 党的二十大报告指出要深入实施创新驱动发展战略。企业创新一直是学术界关注的重要研究领域,高管作为企业创新的主要责任人,高管激励被视为解决委托代理冲突、提升企业创新绩效的重要手段。文章以我国A股上市公司2010—2020年的数据为样本,实证检验高管薪酬激励、审计质量和企业创新间的关系。研究发现:高管薪酬激励对企业创新起促进作用,审计质量在高管薪酬激励与企业创新的关系中起正向调节作用。(剩余8868字)
登录龙源期刊网
购买文章
高管激励、审计质量与企业创新
文章价格:5.00元
当前余额:100.00
阅读
您目前是文章会员,阅读数共:0篇
剩余阅读数:0篇
阅读有效期:0001-1-1 0:00:00