自然资源资产离任审计的污染减排效应研究
——政府环境监管行为的中介作用

打开文本图片集
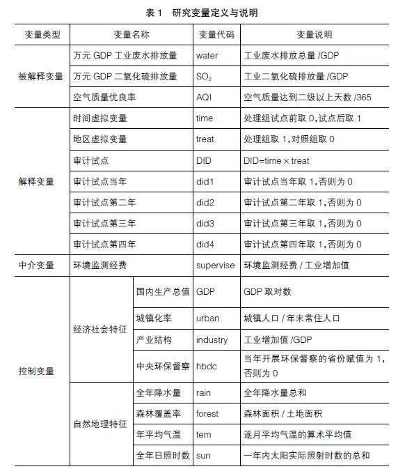
【摘 要】 自然资源资产离任审计作为一种命令型环境规制,将污染减排等环境因素纳入领导干部晋升考核体系中,是一项基于中国国情的制度创新。文章选取2012—2017年30个省、自治区、直辖市的数据,采用双重差分模型,实证检验了自然资源资产离任审计对污染减排的作用以及对空气质量的改善效果。研究结果表明,自然资源资产离任审计能在长期内显著减少工业废水和二氧化硫的排放量,改善空气质量;地方政府环境监管行为在自然资源资产离任审计与污染减排中起部分中介作用。(剩余10804字)