计算机技术在农机物联网监测平台建设中的应用研究

打开文本图片集
关键词:计算机技术;农机物联网监测平台;建设;应用
农业机械物联网系统的核心运行依靠农机物联网监测平台,在实际建设中,物联网技术在农业机械化中的应用较广泛,为促进农业物联网系统的发展,需要加强农机物联网监测平台建设,尤其是加强计算机技术的应用。
1农机物联网监测平台建设的基本思路
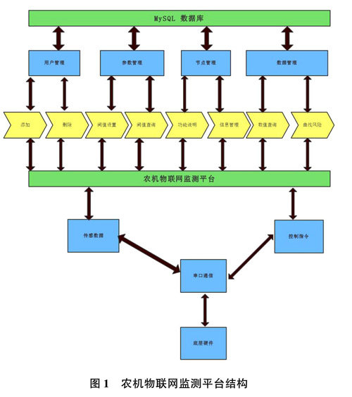
现代农机物联网监测平台主要是利用农机上设置的传感器、北斗定位系统对农机进行实时在线监测,其采用的各种软硬件都是以农机在线监测为前提,因此,农机物联网监测平台的建设应综合应用各种软硬件对农机进行高精度定位,利用RTK精准掌握农机位置信息,再通过CAN总线,将置于农业机械终端的各种传感器监测、采集的数据回传给控制终端,回传控制终端采取无线传输的方式向监测平台源源不断地回传数据,最终通过屏幕显示出来。(剩余4306字)