注册帐号丨忘记密码?
1.点击网站首页右上角的“充值”按钮可以为您的帐号充值
2.可选择不同档位的充值金额,充值后按篇按本计费
3.充值成功后即可购买网站上的任意文章或杂志的电子版
4.购买后文章、杂志可在个人中心的订阅/零买找到
5.登陆后可阅读免费专区的精彩内容
打开文本图片集
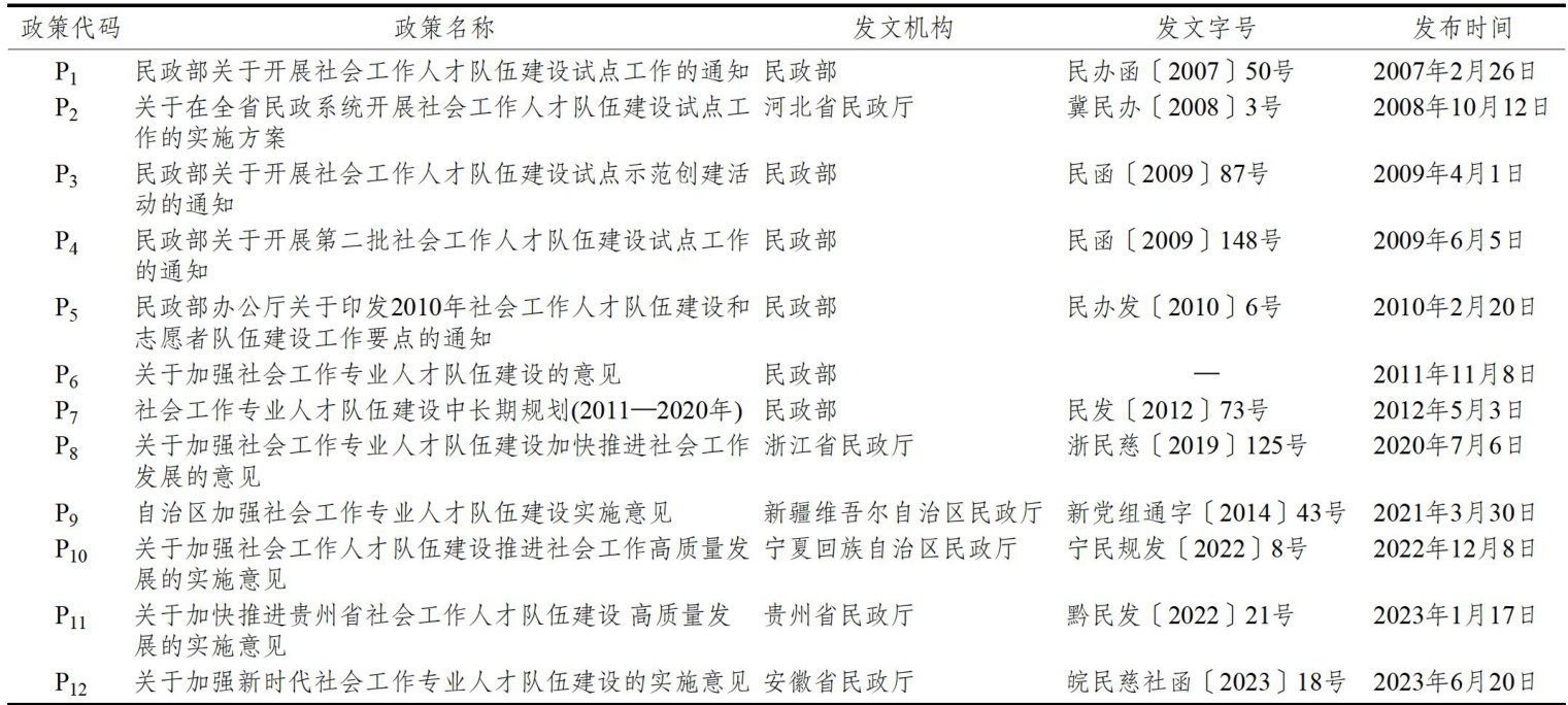
党的十六届六中全会提出了“建设宏大的社会工作人才队伍"的战略部署,将社会工作人才队伍建设上升为国家战略层面的重要任务。12010年4月,《国家中长期人才发展规划纲要(2010—2020年)》颁布,将社会工作专业人才列为六类主体人才之一。2各地随后出台了一系列相关政策,以期为社会工作专业人才发展提供良好环境,为社会治理和服务提供人才支撑。(剩余15758字)
登录龙源期刊网
购买文章
社会工作人才队伍建设政策文本的质量评价与优化研究
文章价格:6.00元
当前余额:100.00
阅读
您目前是文章会员,阅读数共:0篇
剩余阅读数:0篇
阅读有效期:0001-1-1 0:00:00