注册帐号丨忘记密码?
1.点击网站首页右上角的“充值”按钮可以为您的帐号充值
2.可选择不同档位的充值金额,充值后按篇按本计费
3.充值成功后即可购买网站上的任意文章或杂志的电子版
4.购买后文章、杂志可在个人中心的订阅/零买找到
5.登陆后可阅读免费专区的精彩内容
打开文本图片集
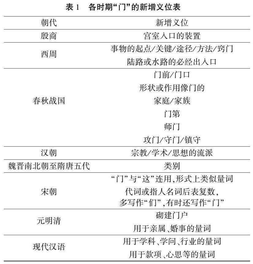
[摘 要] 本文依据“门”字文献语料和现代汉语用例中所使用的意义,从中析出“像门一样的入口”“门第(门类)”两组基础义位,论证其所使用的数十个义项都是基于这两组基础义位的反复复制引申,由此说明语义引申过程中,已有认知经验的反复运用,构成其引申的模式,它不仅制约其引申方向,而且构建其义域的大体格局。(剩余10058字)
登录龙源期刊网
购买文章
论汉语多义词生成过程中的认知经验复制模式
文章价格:6.00元
当前余额:100.00
阅读
您目前是文章会员,阅读数共:0篇
剩余阅读数:0篇
阅读有效期:0001-1-1 0:00:00