注册帐号丨忘记密码?
1.点击网站首页右上角的“充值”按钮可以为您的帐号充值
2.可选择不同档位的充值金额,充值后按篇按本计费
3.充值成功后即可购买网站上的任意文章或杂志的电子版
4.购买后文章、杂志可在个人中心的订阅/零买找到
5.登陆后可阅读免费专区的精彩内容
打开文本图片集
摘要:快刀伺服技术具有加工效率高、加工精度高、表面质量好等优点,被广泛运用于光学自由曲面加工。本文设计了音圈电机驱动的快刀伺服装置,建立了快刀伺服系统数学模型,构建加速度、速度复合前馈控制算法,进行了位置保持、阶跃、正弦跟踪的闭环性能测试,表明快刀伺服系统满足加工要求。基于快刀伺服系统控制器功能协调了刀具轨迹生成中快刀伺服装置运动和机床运动的同步关系,以离线计算加工方式实现快刀伺服技术。(剩余9947字)
登录龙源期刊网
购买文章
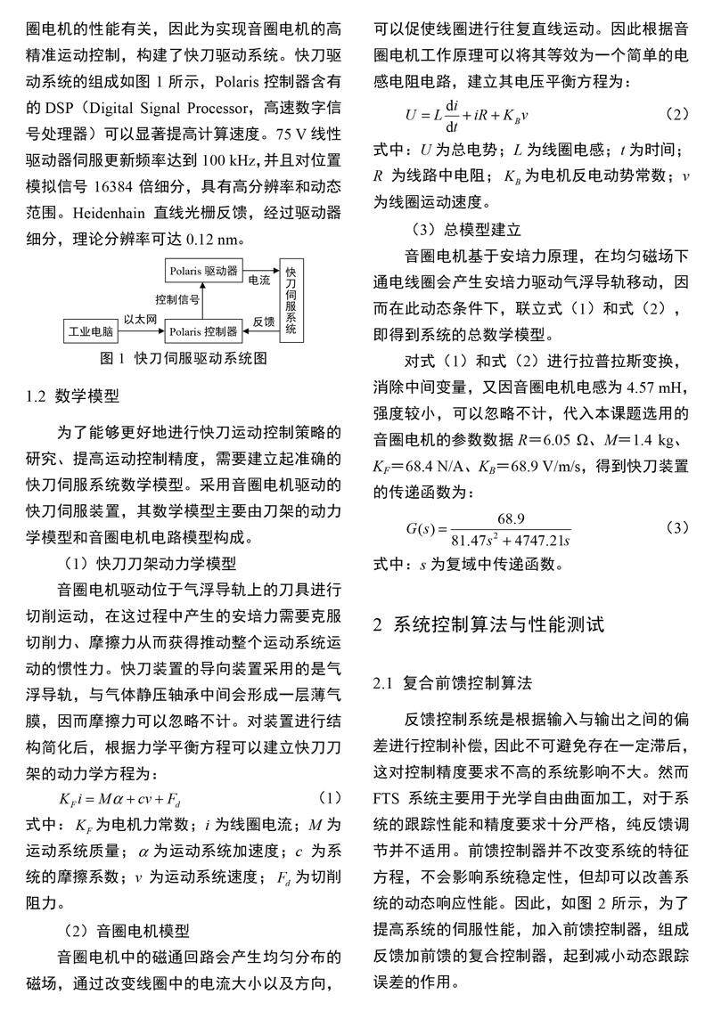
基于Polaris控制的光学自由曲面快刀伺服技术研究
文章价格:6.00元
当前余额:100.00
阅读
您目前是文章会员,阅读数共:0篇
剩余阅读数:0篇
阅读有效期:0001-1-1 0:00:00