注册帐号丨忘记密码?
1.点击网站首页右上角的“充值”按钮可以为您的帐号充值
2.可选择不同档位的充值金额,充值后按篇按本计费
3.充值成功后即可购买网站上的任意文章或杂志的电子版
4.购买后文章、杂志可在个人中心的订阅/零买找到
5.登陆后可阅读免费专区的精彩内容
打开文本图片集
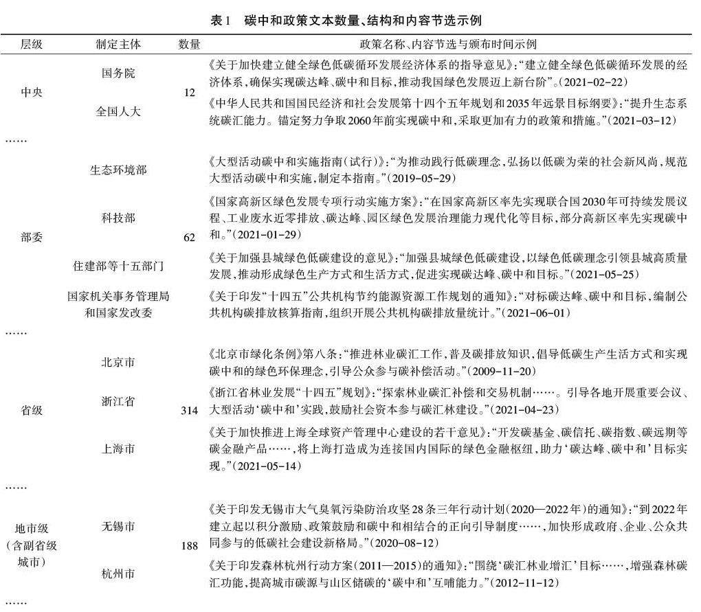
摘要 政策创新扩散是政策过程研究的重要内容。探究碳中和政策创新扩散的行为机理与模式,有助于深化对政府碳中和政策决策过程的理解,并为优化碳中和政策创新扩散路径提供微观基础和科学依据。基于行为公共管理理论,该论文构建了“结构-心理-行为”分析框架,同时结合576份碳中和政策文本,对碳中和政策创新扩散的行为机理与模式进行了分析。(剩余18664字)
登录龙源期刊网
购买文章
碳中和政策创新扩散的行为机理与模式
文章价格:6.00元
当前余额:100.00
阅读
您目前是文章会员,阅读数共:0篇
剩余阅读数:0篇
阅读有效期:0001-1-1 0:00:00