创新链产业链资金链耦合的机制与路径探究

打开文本图片集
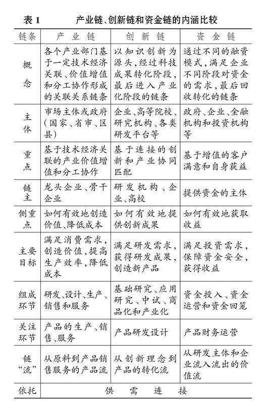
【摘要】厘清创新链产业链资金链“三链”耦合的机制与路径, 有利于推动产业链与创新链精准对接, 激活与之配套的资金链, 提升“三链”耦合的稳定性。本文首先界定产业链、 创新链、 资金链以及“三链”耦合的内涵和结构, 分析“三链”耦合的传导机制、 动力机制、 协同机制和保障机制, 然后从耦合共生单元、 耦合共生连接、 耦合共生界面和耦合共生环境四个维度探讨“三链”耦合共生系统, 并分析“三链”耦合的困境, 最后提出通过数字技术、 政产学研金服用共同体、 链长制和科技服务体系实现“三链”耦合的路径。(剩余13646字)