科创板知识产权信息披露制度的整合性完善
——基于与日本相关制度的比较考察

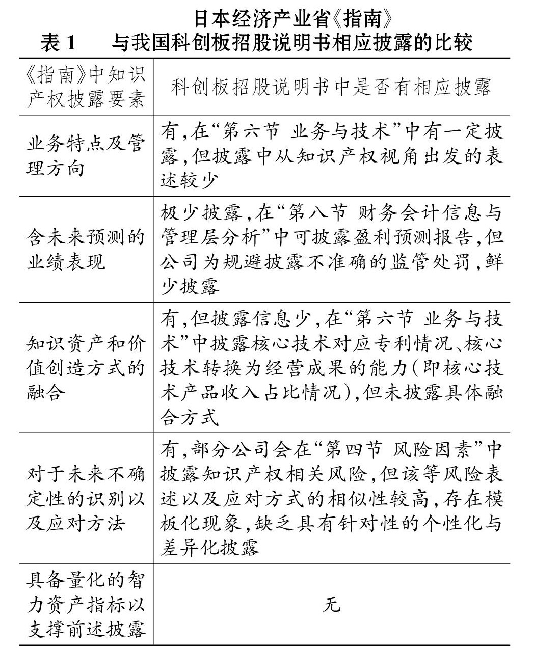
打开文本图片集
【摘要】本文立足于“双循环”新发展格局下科创板的特殊性,将我国科创板知识产权信息披露规则与日本交易所的证券上市知识产权信息披露规则、日本经济产业省的自愿性知识产权信息披露规则两个体系进行比较,明晰制度间的异同,并提出完善我国科创板知识产权信息披露制度的建议:将公司治理与内部控制整合进科创板知识产权信息披露维度,将原零散的知识产权信息披露规则整合优化为独立指引文件,将自愿披露导引整合入知识产权信息披露的规范化体系,将知识产权的量化表达路径作为未来重点研究方向之一。(剩余14276字)