宋代服饰文化与岁时礼俗互动研究

打开文本图片集
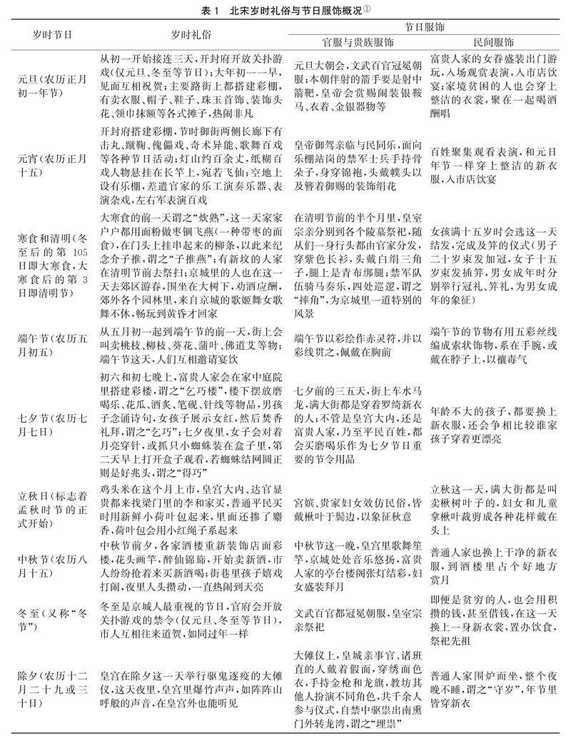
摘 要: 从礼俗与中国传统服饰文化的关系入手,研究岁时礼俗互动中的宋代服饰文化。通过文献研究法、案例研究法、比较研究法,对两宋时期岁时礼俗与节日服饰文化内涵进行归纳与分析,结合相关考古发掘的服饰实物,提炼宋代岁时节日服饰文化价值。研究表明:首先,宋代服饰风尚简约与富丽并存,反映出宋代民众生活审美旨趣与时尚观;其次,宋服除了“服用”的基本功能之外,宋代岁时节日服饰颇具应时应景的寓意,还与人生礼仪关系密切;此外,宋代节令服饰造物追求人与自然和谐统一,具有很高的艺术和造物价值。(剩余10618字)