注册帐号丨忘记密码?
1.点击网站首页右上角的“充值”按钮可以为您的帐号充值
2.可选择不同档位的充值金额,充值后按篇按本计费
3.充值成功后即可购买网站上的任意文章或杂志的电子版
4.购买后文章、杂志可在个人中心的订阅/零买找到
5.登陆后可阅读免费专区的精彩内容
打开文本图片集
中图分类号:S436.631 文献标识码:B DOI编码:10.19440/j.cnki.1006-9402.2023.01.035
收稿日期:2022-04-28
作者简介:王菊萍,女,汉族,甘肃天祝人,本科,工程师,主要从事林业资源管护和技术推广工作。E-mail:linggrape2000(剩余2字)
登录龙源期刊网
购买文章
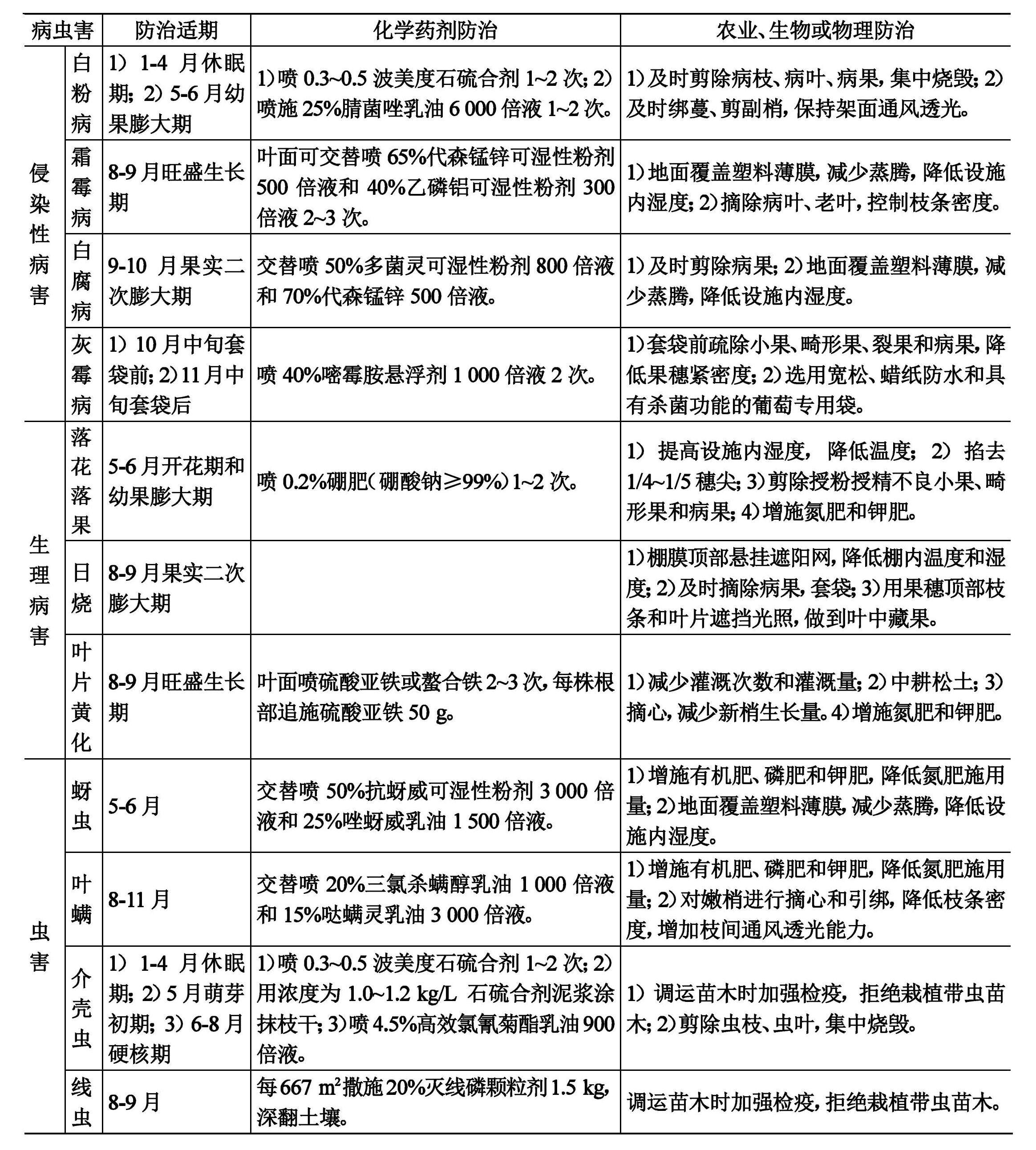
设施红地球葡萄主要病虫害防治历
文章价格:3.00元
当前余额:100.00
阅读
您目前是文章会员,阅读数共:0篇
剩余阅读数:0篇
阅读有效期:0001-1-1 0:00:00