注册帐号丨忘记密码?
1.点击网站首页右上角的“充值”按钮可以为您的帐号充值
2.可选择不同档位的充值金额,充值后按篇按本计费
3.充值成功后即可购买网站上的任意文章或杂志的电子版
4.购买后文章、杂志可在个人中心的订阅/零买找到
5.登陆后可阅读免费专区的精彩内容
打开文本图片集
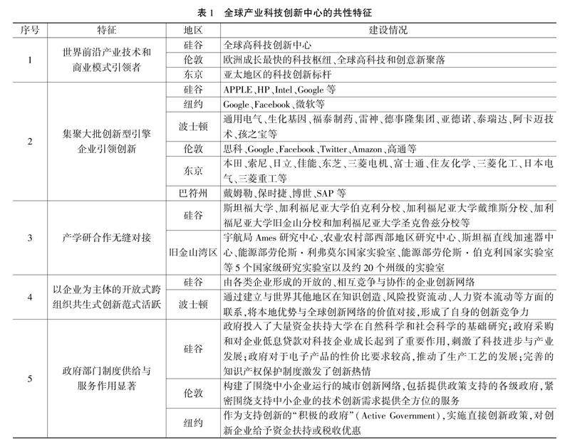
摘要:打造具有全球影响力的产业科技创新中心,对江苏推进高质量发展和现代化建设具有重要意义。文章通过对硅谷、纽约、伦敦、东京等在全球具有代表性的产业科技创新中心共性特征分析,提出江苏打造具有全球影响力的产业科技创新中心的内涵要义和思路逻辑,进而从创新方向精准化、创新载体高级化、创新组织平台化、创新成果产业化、创新机制灵活化和创新生态活力化等方面提出对策建议,加快推进产业科技创新中心建设,为江苏在推进中国式现代化中走在前做示范提供有力支撑。(剩余8248字)
登录龙源期刊网
购买文章
具有全球影响力的产业科技创新中心路径研究
文章价格:5.00元
当前余额:100.00
阅读
您目前是文章会员,阅读数共:0篇
剩余阅读数:0篇
阅读有效期:0001-1-1 0:00:00