注册帐号丨忘记密码?
1.点击网站首页右上角的“充值”按钮可以为您的帐号充值
2.可选择不同档位的充值金额,充值后按篇按本计费
3.充值成功后即可购买网站上的任意文章或杂志的电子版
4.购买后文章、杂志可在个人中心的订阅/零买找到
5.登陆后可阅读免费专区的精彩内容
打开文本图片集
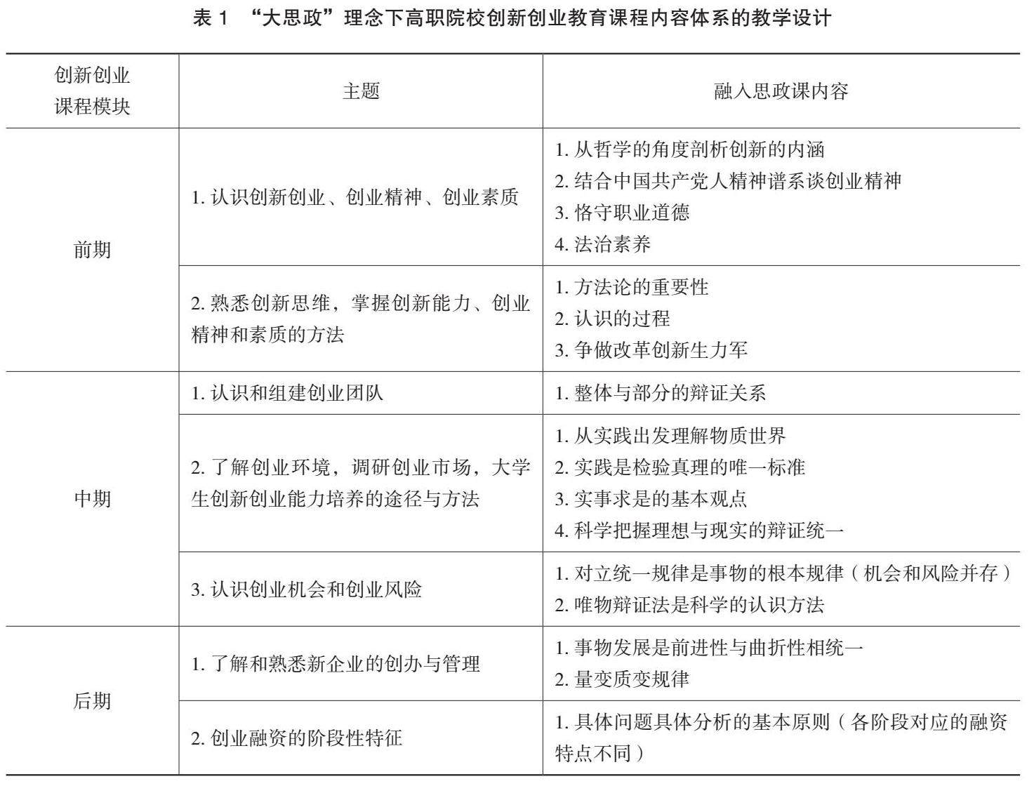
摘 要:“大思政”理念下高职院校创新创业教育生态体系的构建,既是加快现代职业教育发展的战略需要,也是推进高职院校育人改革的基本需要,更是指导高职大学生就业的现实需要。通过厘清“大思政”与创新创业教育的内在耦合,剖析“大思政”与创新创业教育在教育目标、教育内容、教育对象的统一性,构建“大思政”理念下高职院校创新创业人才培养目标体系、课程内容体系和师资保障体系,以期实现高职院校创新创业课程的高质量创新发展,从而助推构建高职大学生创新创业教育发展的新格局。(剩余9263字)
登录龙源期刊网
购买文章
“大思政”理念下高职院校创新创业教育生态体系构建研究
文章价格:5.00元
当前余额:100.00
阅读
您目前是文章会员,阅读数共:0篇
剩余阅读数:0篇
阅读有效期:0001/1/1 0:00:00