“桂心”的本草考证

打开文本图片集
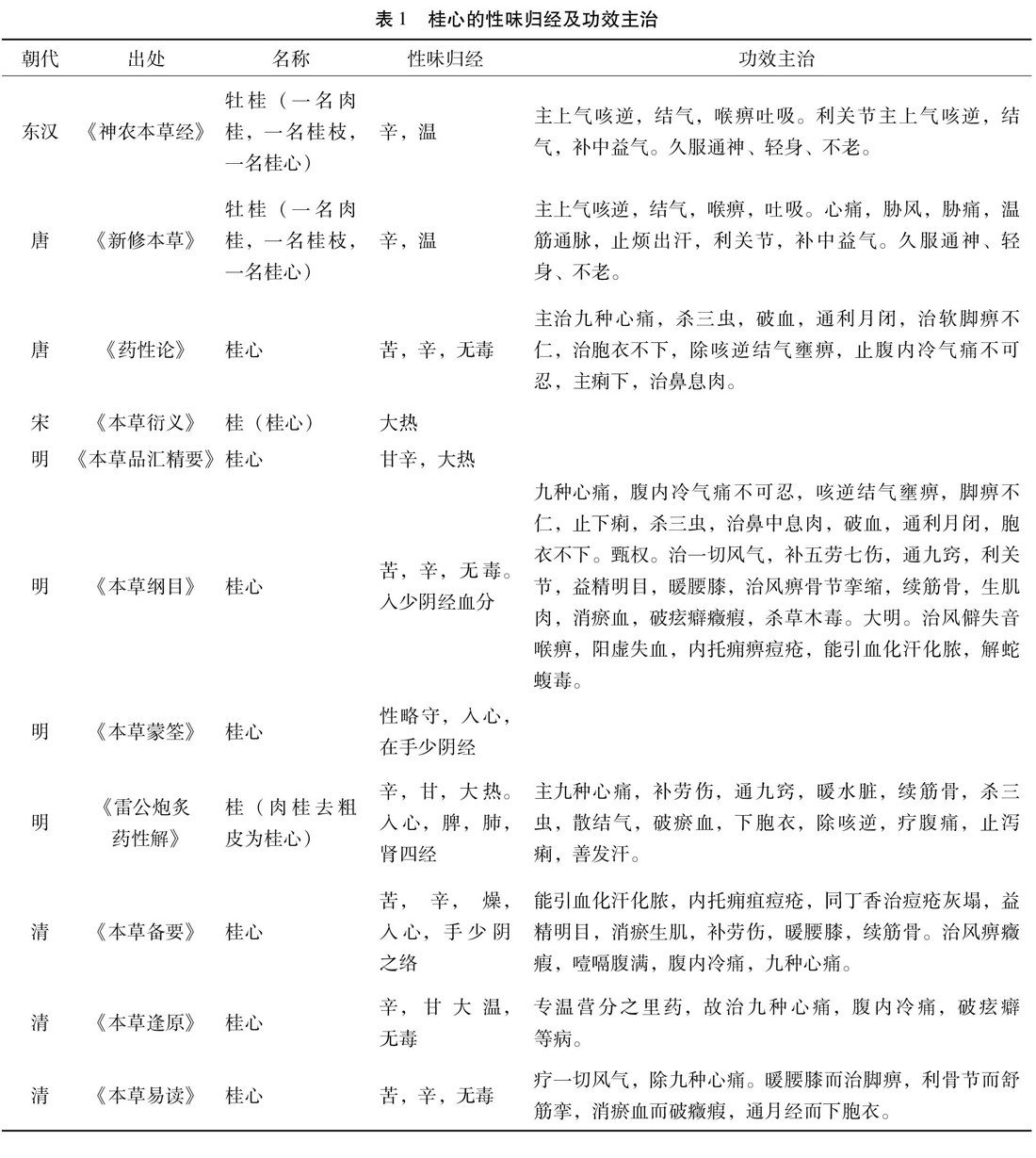
【摘 要】 通过查阅分析相关的本草文献书籍,对桂心的来源、性味归经,功效主治进行研究梳理。经考证研究,桂心为肉桂去除栓皮者,味苦辛甘,性温热,归心脾肺肾经,有治九种心痛、腹内冷痛、五劳七伤、消风痹症瘕等功效。
【关键词】 桂心;来源;性味归经;功效主治;本草考证
【中图分类号】R284 【文献标志码】 A 【文章编号】1007-8517(2022)03-0028-05
The Textual Research of Guixin’s Herbs
LAN Songping1 ZHAO Lin1* LIU Yinlei1 TANG Zhongxian1 XIE Ming1 LI Xin2
1.Liaoning University of Traditional Chinese Medicine, Dalian 116600,China;
2.Chaoyang Inspection, Testing and Tertification Center,Chaoyang 122000,China
Abstract:By consulting and analyzing the related literature books of this herb, this paper studies the origin, sexual taste and efficacy of Guixin. Collation and induction of cinnamon for cinnamon removal of suppository skin.It nature is warm and flavor is bitter,pungent, and sweet, and attributive to the heart, spleen, lung and kidney meridians,there are “nine kinds of heartache, abdominal cold pain, five labor seven injuries, wind arthralgia syndrome” and other functions.
Key words:GuiXin; Source; Ropism of Taste; Efficacy Main Treatment; Herbal Research
2020版《中国药典》[1]一部收载有肉桂与桂枝,其收载的肉桂为樟科植物肉桂Cinnamomum cassia Presl的干燥树皮,桂枝为樟科植物肉桂Cinnamomum cassia Presl的干燥嫩枝,并未收录桂心。(剩余5177字)