注册帐号丨忘记密码?
1.点击网站首页右上角的“充值”按钮可以为您的帐号充值
2.可选择不同档位的充值金额,充值后按篇按本计费
3.充值成功后即可购买网站上的任意文章或杂志的电子版
4.购买后文章、杂志可在个人中心的订阅/零买找到
5.登陆后可阅读免费专区的精彩内容
打开文本图片集
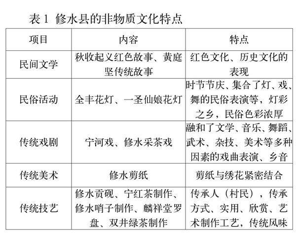
摘 要:非物质文化是非遗小镇建设的核心。在乡村振兴的背景下,对于非物质文化的开发面临着创新意识不充分、文化品牌特色不突出和数字化文化资源开发不足等现实问题。通过分析修水县的非物质文化特点,从民间文学、民俗活动、传统戏剧、美术和技艺等内容和特点出发,总结了非物质文化开发的策略,以开发视觉化和符号化的创新形象、文化品牌和文创产品、数字化互动体验展示空间为重点内容,对修水县非遗小镇的开发路径进行探索,并规划未来发展的策略,以期为江西省非遗小镇的建设提供经验和参考。(剩余5147字)
登录龙源期刊网
购买文章
乡村振兴背景下非遗小镇的非物质文化开发路径研究
文章价格:4.00元
当前余额:100.00
阅读
您目前是文章会员,阅读数共:0篇
剩余阅读数:0篇
阅读有效期:0001/1/1 0:00:00