注册帐号丨忘记密码?
1.点击网站首页右上角的“充值”按钮可以为您的帐号充值
2.可选择不同档位的充值金额,充值后按篇按本计费
3.充值成功后即可购买网站上的任意文章或杂志的电子版
4.购买后文章、杂志可在个人中心的订阅/零买找到
5.登陆后可阅读免费专区的精彩内容
打开文本图片集
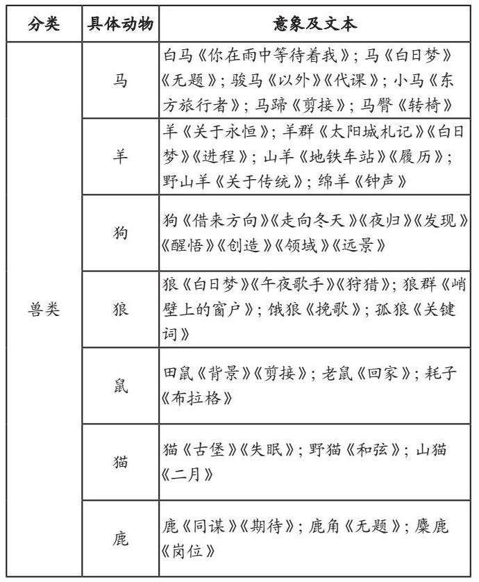
【摘要】北岛是一位具有“反传统”色彩的诗人,他笔下的动物意象有着与中国传统诗歌所不同的新内涵。通过对诗歌当中几类动物意象的简要梳理,能够初步把握作者的情感态度以及创作思路。从意象所表达的内涵来看,这些动物意象具有人文性、颠覆性和自省性的特点。作家的特殊身份、生活经历及其所处的地域环境是动物意象形成的几个主要因素。(剩余4698字)
登录龙源期刊网
购买文章
北岛诗歌的动物意象研究
文章价格:4.00元
当前余额:100.00
阅读
您目前是文章会员,阅读数共:0篇
剩余阅读数:0篇
阅读有效期:0001/1/1 0:00:00