注册帐号丨忘记密码?
1.点击网站首页右上角的“充值”按钮可以为您的帐号充值
2.可选择不同档位的充值金额,充值后按篇按本计费
3.充值成功后即可购买网站上的任意文章或杂志的电子版
4.购买后文章、杂志可在个人中心的订阅/零买找到
5.登陆后可阅读免费专区的精彩内容
打开文本图片集
中图分类号:S963 文献标志码:A 文章编号:1004—6755(2026)01-0032-0
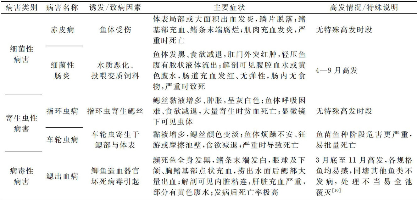
随着养殖规模的扩张与集约化程度的提升,异育银鲫(Carassiusauratusgibelio)养殖面临诸多挑战。因此,探究异育银鲫养殖关键技术与病害防治策略,对富川县异育银鲫养殖业的可持续发展意义重大。(剩余3597字)
登录龙源期刊网
购买文章
异育银鲫养殖关键技术与病害防治
文章价格:4.00元
当前余额:100.00
阅读
您目前是文章会员,阅读数共:0篇
剩余阅读数:0篇
阅读有效期:0001/1/1 0:00:00