注册帐号丨忘记密码?
1.点击网站首页右上角的“充值”按钮可以为您的帐号充值
2.可选择不同档位的充值金额,充值后按篇按本计费
3.充值成功后即可购买网站上的任意文章或杂志的电子版
4.购买后文章、杂志可在个人中心的订阅/零买找到
5.登陆后可阅读免费专区的精彩内容
打开文本图片集
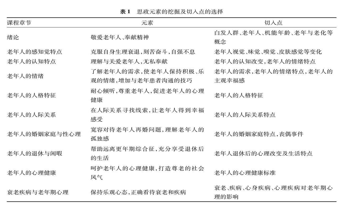
[摘 要] 我国正逐渐步入老龄化社会,老年人存在多种心理问题。老年心理学是一门研究老年人心理活动特点和规律的学科。传统教学模式只注重教书,而忽视育人,课程思政可发挥育人功能。本文着重探讨老年心理学课程思政的设计、教学方法、切入点、元素的选择以及案例举例。针对老年心理学课程思政元素的挖掘与探索有利于老年医学人才培养。(剩余7014字)
登录龙源期刊网
购买文章
老年心理学课程思政元素的挖掘与探索
文章价格:5.00元
当前余额:100.00
阅读
您目前是文章会员,阅读数共:0篇
剩余阅读数:0篇
阅读有效期:0001/1/1 0:00:00