我国独立设置的本科艺术高校图书馆自建数据库发展探析

打开文本图片集
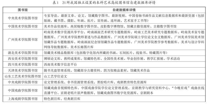
[摘要]自建数据库是图书馆根据特殊馆藏资源或者科研教学需要所建设的数据库,是购买数据库的重要补充,可整合馆藏特色资源,为用户提供有效使用途径,满足师生等用户的个性化等信息需求。自建数据库依托高校资源、学科优势,具有鲜明特色。文章调研我国30所独立设置的本科艺术高校图书馆自建数据库建设情况,发现其在一定程度上存在自建数据库开放、文献信息开发、系统更新和维护、宣传与推广、共建共享方面的问题,并提出“开拓资金渠道,重视人才”“注重知识产权保护,规避风险”“推进合作共建,实现资源共享”的发展对策,以供参考。(剩余5236字)