注册帐号丨忘记密码?
1.点击网站首页右上角的“充值”按钮可以为您的帐号充值
2.可选择不同档位的充值金额,充值后按篇按本计费
3.充值成功后即可购买网站上的任意文章或杂志的电子版
4.购买后文章、杂志可在个人中心的订阅/零买找到
5.登陆后可阅读免费专区的精彩内容
打开文本图片集
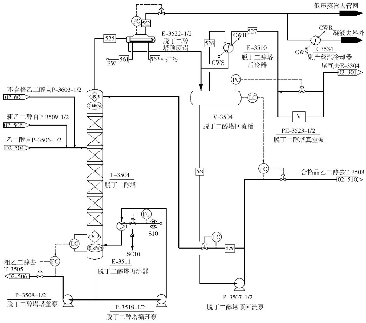
中图分类号 TQ055.8+l 文献标志码 A 文章编号 0254-6094(2025)06-1031-08
随着化工行业的技术发展和进步,目前乙二醇生产规模从10万吨/年逐渐扩大到180万吨/年规模。所采用的大管径管道数量也不断增加。对于在建、新建或者扩建项目,做好大口径不锈钢管道的设计,无论是对提升设计质量、积累工程经验还是节约工程投资都具有重要意义[1-5]。(剩余7342字)
登录龙源期刊网
购买文章
乙二醇精馏工艺及附塔大口径负压管道的设计
文章价格:5.00元
当前余额:100.00
阅读
您目前是文章会员,阅读数共:0篇
剩余阅读数:0篇
阅读有效期:0001/1/1 0:00:00