注册帐号丨忘记密码?
1.点击网站首页右上角的“充值”按钮可以为您的帐号充值
2.可选择不同档位的充值金额,充值后按篇按本计费
3.充值成功后即可购买网站上的任意文章或杂志的电子版
4.购买后文章、杂志可在个人中心的订阅/零买找到
5.登陆后可阅读免费专区的精彩内容
打开文本图片集
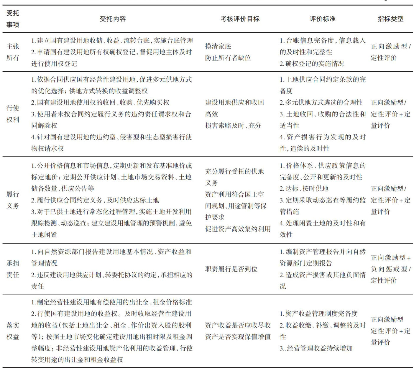
2024年中共二十届三中全会通过的《中共中央关于进一步全面深化改革推进中国式现代化的决定》提出“健全自然资源资产产权制度,完善全民所有自然资源资产所有权委托代理机制,建立自然资源资产保值增值制度”,指明了强化自然资源国家所有权财产法规则供给的基本要求。2022年中办、国办印发的《全民所有自然资源资产所有权委托代理机制试点方案》(以下简称《试点方案》明确了以委托代理的法律关系框架,确定国家所有权行权主体、行权依据和行权内容的改革路向。(剩余16011字)
登录龙源期刊网
购买文章
国有建设用地所有权行使的私法实现机制
文章价格:6.00元
当前余额:100.00
阅读
您目前是文章会员,阅读数共:0篇
剩余阅读数:0篇
阅读有效期:0001/1/1 0:00:00