注册帐号丨忘记密码?
1.点击网站首页右上角的“充值”按钮可以为您的帐号充值
2.可选择不同档位的充值金额,充值后按篇按本计费
3.充值成功后即可购买网站上的任意文章或杂志的电子版
4.购买后文章、杂志可在个人中心的订阅/零买找到
5.登陆后可阅读免费专区的精彩内容
打开文本图片集
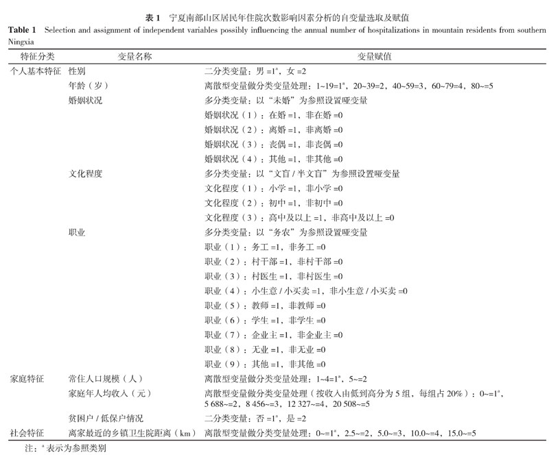
【摘要】 背景 信息容量膨胀的时代对各方从业者数据驾驭能力提出新的挑战,明确资料类型和特征,适配相应的统计分析方法,才能揭示真实的变量关系。目前,关于居民住院情况的学术研究多集中在应/未住院率的分析,以计数资料角度,剖析次数影响因素的研究相对较少。目的 拟合适用于居民年住院次数的最优模型,并分析居民年住院次数的影响因素。(剩余13907字)
登录龙源期刊网
购买文章
基于零膨胀及其相关模型的宁夏南部山区居民年住院次数影响因素研究
文章价格:6.00元
当前余额:100.00
阅读
您目前是文章会员,阅读数共:0篇
剩余阅读数:0篇
阅读有效期:0001/1/1 0:00:00