注册帐号丨忘记密码?
1.点击网站首页右上角的“充值”按钮可以为您的帐号充值
2.可选择不同档位的充值金额,充值后按篇按本计费
3.充值成功后即可购买网站上的任意文章或杂志的电子版
4.购买后文章、杂志可在个人中心的订阅/零买找到
5.登陆后可阅读免费专区的精彩内容
打开文本图片集
[分类号]G256
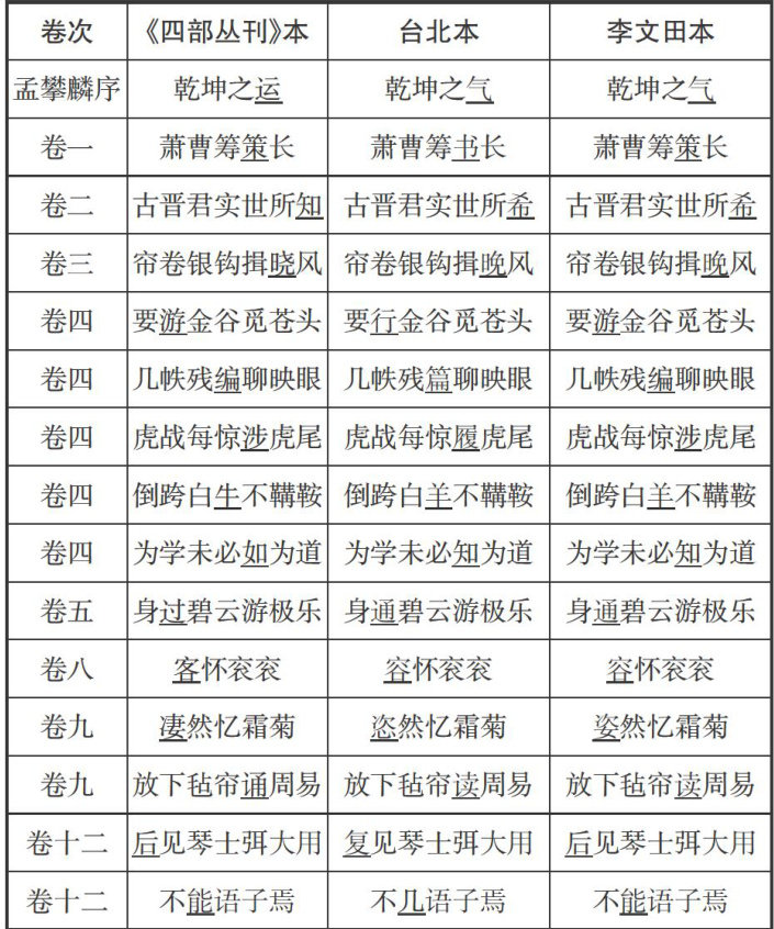
《湛然居士文集》(以下简称“《湛然集》”为耶律楚材的别集,原稿已佚,现存版本最优者为《四部丛刊》影印孙氏小渌天藏影元抄本(以下简称“《四部丛刊》本”)和汪季青藏影元抄本(以下简称“汪季青本",明清两代《湛然集》仅有抄本流传,清末方有渐西村舍刻本(以下简称“渐西本")。现今学界对耶律楚材的研究多集中于其西域诗、散文以及家族文学创作等方面,现今传世的《湛然集》各版本之间的源流与异同尚未有专门梳理和考辨。(剩余11031字)
登录龙源期刊网
购买文章
耶律楚材《湛然居士文集》版本源流考
文章价格:6.00元
当前余额:100.00
阅读
您目前是文章会员,阅读数共:0篇
剩余阅读数:0篇
阅读有效期:0001/1/1 0:00:00