注册帐号丨忘记密码?
1.点击网站首页右上角的“充值”按钮可以为您的帐号充值
2.可选择不同档位的充值金额,充值后按篇按本计费
3.充值成功后即可购买网站上的任意文章或杂志的电子版
4.购买后文章、杂志可在个人中心的订阅/零买找到
5.登陆后可阅读免费专区的精彩内容
打开文本图片集
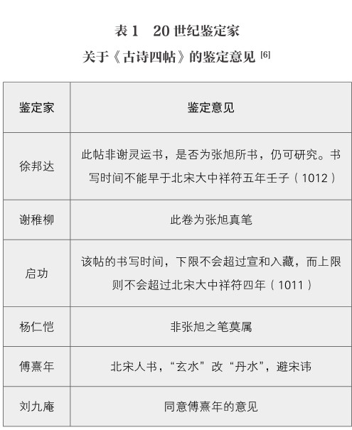
启功出生于民国初年,自幼过目古书画数量浩繁,并且长期浸淫于古书画的创作活动中,这为其从事古代书画的鉴定研究提供了坚实的基础。如果严格从学理角度来讲,真正能体现启功古书画鉴定水平和学术成就的事件,毋庸置疑当属20世纪80年代在全国范围内开展的古书画鉴定工作。在1983年至1990年的八年时间里,启功和其他几位专家不仅过目了我国大部分地区的古代书画藏品,而且有许多具有重要学术价值的著作出版。(剩余7309字)
登录龙源期刊网
购买文章
“坚净居”中的巨眼人:启功古书画鉴定方法管窥
文章价格:5.00元
当前余额:100.00
阅读
您目前是文章会员,阅读数共:0篇
剩余阅读数:0篇
阅读有效期:0001-1-1 0:00:00